STM32 MCUs Products

Ask questions, find answers, and share insights on STM32 products and their technical features.

cancel
Showing results for 
Search instead for 
Did you mean: 

Forum Posts

Resolved! Writing to & Reading from STM32H7 FLASH memory

Hello, i am trying to read and write from flash memory to hold some configuration datas. I am using STM32H723. When i try to write some part of flash memory, i can write for a few times, than my program goes to hardfault. When i run the code again, m...

mazotcu16 by Associate II
  • 1840 Views
  • 3 replies
  • 3 kudos

Octospi1 Reading from volatile memory stm32H735

Hi I have configured Octospi1 to Read / Write from my FPGA in memory mapped mode.The interface works well, but i have a problem that the CPU is not reading from the memory and just use last cached value.The Variables are set volatile. both the pointe...

Kvang by Associate III
  • 2074 Views
  • 5 replies
  • 1 kudos

IIS3DWB - FIFO timestamp decimation issue

Hi,    I am using the IIS3DWB sensors' FIFO with the following setup:/* Set Output Data Rate */err = iis3dwb_xl_data_rate_set(&dev_ctx, IIS3DWB_XL_ODR_26k7Hz);/* Set full scale */err = iis3dwb_xl_full_scale_set(&dev_ctx, IIS3DWB_16g);iis3dwb_fifo_wat...

DSaci2_0-1727435915154.png
DSaci.2 by Associate II
  • 520 Views
  • 1 replies
  • 0 kudos

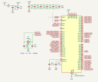
Resolved! My STM32 device is overheating and has malfunctioned

Hello,We’ve designed a device that uses an STM32 microcontroller to manage various features such as I2C, UART, ADC, IWDG, DMA, Flash memory handling etc. After running smoothly for a month, the device began malfunctioning, drawing 220 mA of current a...

Wadeva by Associate III
  • 4858 Views
  • 20 replies
  • 14 kudos

Resolved! Unable to read NAND flash ID

Hello,We have been using NAND Flash (MT29F8G08ADAFAH4-AAT) interfaced with STM32L562 microcontroller using FMC interface. We are first trying to read the ID of the Flash using the below HAL API. if(HAL_NAND_Read_ID(&hnand1, &NAND_ID) != HAL_OK){retur...

Resolved! Problem calculating CRC32 with DMA (STM32U585)

Hello,perhaps someone here has an idea what's going wrong:I wrote a small program with cube ide to calculate a crc32 (standard polynom 0x4c11db7). It took me some time, but now I get the same result when using HAL_CRC_generate and 'manually' feeding ...

GunterH by Associate II
  • 1743 Views
  • 6 replies
  • 3 kudos

SoftwareSerial doesn't work on Nucleo-32L031K6

I use Arduino IDE and "STM32 MCU based boards" library to program Nucleo32. Here are the settings:I connect it directly using USB to computer.Here is my code: #include <SoftwareSerial.h> SoftwareSerial mySerial(PB6, PB1); // RX, TX void setup() { ...

Screenshot 2024-09-26 213842.png
mhd75 by Associate
  • 572 Views
  • 2 replies
  • 1 kudos

I2S-DAC - STM32NUCLEO - F410RB

Is there any example code for I2S to DAC using DMA for generating audios. Will it suitable to generate using wav data or pcm samples to generate audio using this method in this specific controller.

AMS12345 by Associate III
  • 652 Views
  • 2 replies
  • 0 kudos

GPIO pin transient load current capacity

Master:Platform: stm32G070cbQuesion:The MCU pin is driven through a 100R resistor to drive an N-channel MOS transistor (2N7002, Ciss < 50pF).When the pin is given a high output, the starting transient current peak approximates I = 3.3V / 100R = 33mA,...

q.png
Lyu.1 by Senior
  • 826 Views
  • 4 replies
  • 0 kudos