STM32 MCUs Products

Ask questions, find answers, and share insights on STM32 products and their technical features.

cancel
Showing results for 
Search instead for 
Did you mean: 

Forum Posts

Defective processors

Sequent Microsystems designs and sells Automation Systems using Raspberry Pi. All our products use STM processors. We use about 10,000 processors per year in different configurations. Generally we do not have any quality problems, but occasionally we...

mbeffa by Visitor
  • 166 Views
  • 12 replies
  • 5 kudos

RCC_CR.HSEBYP not reset by Software Reset

Experimenting with STM32F427 and STM32F446 I found out, that the RCC_CR.HSEBYP bit is *not* reset by Software reset. It is reset only by NRST and Power-On reset.While applications where this could lead to problems (i.e. where HSE clock source is chan...

STM32N6 VENC at higher resolutions

Hi,We have STM32N6570-DK and are testing camera input, video encode and write to SD cardWe have not been able to make the "VENC_SDCard_Appli" example work, the SD card just contains zeros.The "VENC_SDCard_ThreadX" example does work however, resulting...

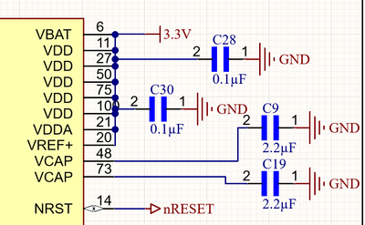
Resolved! STM32H562 - 5V Tolerant Pins Derating Impact

Hello Community,We are currently evaluating the STM32H562IGT6 microcontroller for our development project. During our review of the device’s pinout, we observed that several GPIO pins are designated as FT (5‑V tolerant). We would like to request clar...

RajeshM by Visitor
  • 32 Views
  • 2 replies
  • 0 kudos

Beginner example for DCMIPP on STM32N6570DK

Hello, I wanna use the development board STM32N6570-DK for taking a picture with MB1854B. i am quite new for DCMI and DCMIPP. i just want to read the image through the pipe1 of dcmipp but i dont know how to config the MCU in .ioc file. Can anyone exp...

pawatJoy by Associate II
  • 25 Views
  • 1 replies
  • 0 kudos

Programming an STM32H7 for Samsung eMMC Support

Hello, I've just received my custom PCB with an STM32H743VIT6 MCU. It has a Samsung eMMC connected to the SDMMC1 interface (MMC 8 Bits Wide Bus) : (I'll link the eMMC datasheet below.) I'm encountering some issues while initializing the device with ...

yaxsomo_0-1737130265822.png yaxsomo_1-1737130504759.png yaxsomo_2-1737130510135.png yaxsomo_3-1737130514249.png
yaxsomo by Associate III
  • 1757 Views
  • 5 replies
  • 1 kudos

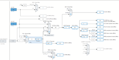
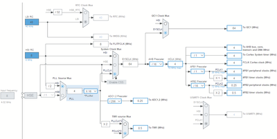
Resolved! STM32H562/3: clarify the max frequencies in DS14258 rev6

According to the STM32 datasheet, the maximum clock frequency of TIM6 and TIM17 is shown as 64 MHz, while that of TIM1 to TIM8 is shown as 200 MHz. There is a conflict in the documentation, so please confirm which one is correct. (DS14258 Rev6,page 1...

Adu_It by Associate
  • 132 Views
  • 2 replies
  • 1 kudos

STM32N6 power supply simplification

I am working on an STM32N6 hardware design, and have reviewed both development kit reference designs (MB1939/MB1940). Both designs use the same power supply scheme, when using internal SMPS it has 2x 3V3 regulators and 3x 1V8 regulators.I am interest...