Is the FEIG CPR30-LCN9620 compatible with the ST25PC-NFC software and with ST25TV02KC chip writing?
The subject line says it all - any help will be appreciated
Ask questions and find answers on ST25 NFC/RFID tags and readers, including connectivity implementations and antenna design.
The subject line says it all - any help will be appreciated
Hello @all, I've downloaded ST25DVCryptoDemo for iOS from here, in order to take a look into the demo code for a new project.Once I've tried to build the Demo app I've got a big amount of errors. In fact the console gave me this message "too many err...
Hello,We want to implement the new ST25100 or ST25R200 in our project. There we need to have 8 RFID antennae to read and write to 8 NFC Tags as fast as possible. The NFC Tags will be placed on a drawer, so all 8 Tags are in the range of the antennae ...
Hi,I need to write the same kind of NDEF data to ~20 different NFC stickers placed on a panel. The idea is to have ~20 small antennas, select one at a time, and write to the sticker sitting above that antenna.Questions:Can I do this with X-NUCLEO-NF...
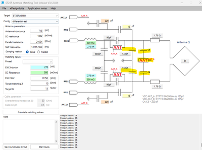
Dear STMicroelectronics TeamI am currently developing a wearable board (WB) that integrates NFC communication and wireless charging features. For this design, I am considering using the ST25DV64KC as the NFC Dynamic Tag and the ST25R3916B as the NFC...
Hi,is there a polling-only Linux C code example for the X-NUCLEO-NFC09A1? The demo app is IRQ based and we plan to use many readers so it would be convenient to save the IRQ pin and use only the CS pin per device.Regards.
Hello ST Team,I’m enabling the mailbox on an ST25DV tag and performing RF mailbox Write/Read using ISO15693 custom commands. I’d like to confirm the correct enable sequence and how to verify that the mailbox is truly enabled.What I observeI can send ...
Hello,I hope this is not a duplicate but I didn't find a similar issue.I'm developing for my company an Android app using the STSW-ST25SDK001 - Software Development Kit for ST25 Tags and Dynamic Tags (https://www.st.com/en/embedded-software/stsw-st25...
My partner and I are creating an app designed for P2P as well as traditional user/vendor interaction. We need a wearable that can create a mutual event on the back end when the two wearables touch or are in close proximity. I see the ST25R3916 or STM...
I'm trying to read the ST25DV64K memory but the ST25 NFC Tap app just keeps trying to read it, it keeps blinking as if it's trying to read it and then fails and the screen goes back to normal. I'm using a Samsung S24 Uktra with Android 16.