STM32 MCUs Products

Ask questions, find answers, and share insights on STM32 products and their technical features.

cancel
Showing results for 
Search instead for 
Did you mean: 

Forum Posts

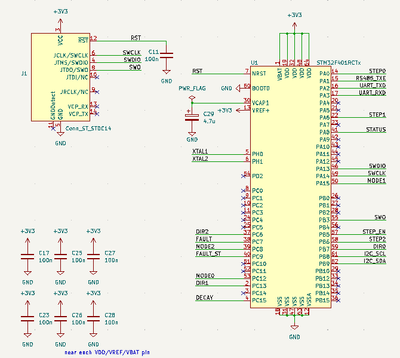
Resolved! SPI pin for STM32F429

Hi community, just a single question as confirm.  I am working with stm32f429.From the schematic the hw engineer decided to use the following pin for spi purpose for communicating with an eeprom  Can you confirm that i cannot use those pins for spi p...

SGasp1_0-1704962915971.png
SGasp.1 by Senior
  • 1840 Views
  • 7 replies
  • 0 kudos

Resolved! TCP IP problem using LWIP RAW API in STM32F429ZI

I am developing a terminal device that performs serial communication and Ethernet communication using stm32f429zit6. TCP IP communication is performed between this terminal device and the server, and lwip raw API is being used for TCP IP communicatio...

image1.png image2.png image3.png
joseph05 by Associate III
  • 4645 Views
  • 8 replies
  • 0 kudos

Resolved! Verify in bootloader USART protocol fails

Hello Community,Using the USART commands in boot mode on a STM32H723 CPU, I faced following issues:Extended erase (0x44) and writing memory(0x31) to the flash works fine, if I write ALL bytes in blocks of 256 bytes.But if I do a read memory(0x11) aft...

TomKing by Associate II
  • 4227 Views
  • 14 replies
  • 1 kudos

HRTIM variable PWM glitch on STM32F334R8

Hi,I'm generating a variable duty PWM on HRTIM1, Timer A, unit 1. It is configured to 500 kHz, with a 217 ps resolution.I want to update the duty value every 50 kHz. It works, but on some steps, the duty glitches to high state (it seems that the comp...

MCris4_0-1687441006734.png MCris4_1-1687441041541.png image6952.png
MCris.4 by Associate II
  • 1418 Views
  • 2 replies
  • 0 kudos

Resolved! Confusion about ADC sampling speed and sampled value

Hello.I am very new in using STM32. I am using STM32H747I-DISCO board. For my project, I only need one ADC in differential mode. Previously, I tried to use DMA with ADC but it never worked, even the "ADC dual mode interleaved" example provided by st ...

rakib2023 by Associate III
  • 3346 Views
  • 14 replies
  • 0 kudos

Dual Flash Memory Bank Swap

I want to try dual-bank project in my STM32F429 Board. So I am using Stm32Cube : IAP-LWIP Example for the this project. I am using 0x08000000 address for the BANK1 and also I am using 0x08100000 address for the BANK2.When I start the BANK1, than I re...

DCtech by Associate II
  • 3625 Views
  • 12 replies
  • 0 kudos

Boot to soft (STM32L151)

Hi,II have a BIG problem: at a certain time, I was able to jump from bootloader to a soft but I can't do it anymore. Perhaps I modified something in the soft (it was with STMCubeIde but, sorry, I hate STMCubeIde because every time you change your pro...

JFELI.13 by Associate III
  • 3540 Views
  • 15 replies
  • 0 kudos

Resolved! STM32F4 Init Vector Table

Posted on March 14, 2018 at 01:06Hi, I'm following a TI tutorial where the author is creating a Init Vector to determine which exception and interrupts are able to that program...He's basically creating an array of pointers to int and pass function ...

Resolved! Prevent speculative access using PRIVDEFENA

After facing some weird stability issues on the STM32F7 we have setup the MPU according to the recommendations presented in "MPU usage in STM32 with ARM CortexM7":https://www.st.com/content/st_com/en/support/learning/stm32-education/stm32-moocs/STM32...

naibaf_0-1704712713418.png
naibaf by Associate
  • 1791 Views
  • 1 replies
  • 1 kudos

Resolved! FreeRTOS Version selection

Hello! I have noticed that the version of freertos generated by cubemx is always 10.3.1no matter which cubemx version or repository i use. is this correct? is the freertos version constant?is there a way to change this?

yuri CH by Senior
  • 915 Views
  • 1 replies
  • 1 kudos