Resolved! NUCLEO-C5A3ZG STM32C5 QSPI Display Bring up Project
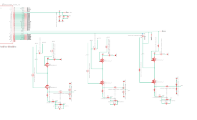
This project tests the STM32C5's XSPI capability to drive QSPI display using the NUCLEO-C5A3ZG M.2/SerialMem connector. GitHub - stm32-hotspot/STM32C5-M2-Serial-Mem-QSPI-Display · GitHub
Ask questions and find answers on STM32 hardware set-ups, including schematic-related challenges, debugging probes, power configurations, and more.
This project tests the STM32C5's XSPI capability to drive QSPI display using the NUCLEO-C5A3ZG M.2/SerialMem connector. GitHub - stm32-hotspot/STM32C5-M2-Serial-Mem-QSPI-Display · GitHub
Hello everyone, I recently bought the NUCLEO-N657X0-Q and I am trying to debug it using the ST-LINK_gdbserver.Also this is my first development board and I don't know where to look. The data sheet and reference manual give me nothing in this regard ...
Are the design files of this board available from ST website? I'd need to know where can I get 3.3V and tie it to pin1 (Target VCC) off CN14. Then I'll be able to power the target MCU through this connector. Please check next post for further informa...
I am configuring the RTC and using the user button on NUCLEO-H563ZI, but it is not working as expected. When I check the configuration in .ioc, I see that yellow signal in the RTC section. I have checked it and do not understand what is happening.Cou...
Hi, I am facing an issue while connecting to my board using STM32CubeProgrammer and ST-LINK. I would appreciate any help. Board: NUCLEO-F072RBProgrammer: ST-LINK (Onboard)Software: STM32CubeProgrammerConnection: SWDST-LINK Firmware: V2J46M31 Issue De...
Hi, Can i use the NUCLEO-N657X0-Q board as custom ASIC over an Octal SPI style bus? Thanks Atchaiah
Hi guys,I'm try to use Camera FPC 22 pin cable with UVC mode. But it turn out screen are all black and error in console terminal is below========================================x-cube-n6-camera-capture v2.0.0 (3308d6b)Build date & time: Jan 22 2026 0...
Got a message: " Break at address "0x8001c50" with no debug information available, or outside of program code." and exited. Please help. If you need more info please advise.
Post moved from this thread. @ STTwo-32 I am using the same STM32H755ZIQ board and facing the same issue where the target is not detected by ST-Link after uploading the program.This is the code link: https://github.com/kavyammengineer/stm32debug/tree...
Hello, hope everyone is well. I'm working on the software side for a micro mouse bot. We're planning on using the STM32G070RB for the microcontroller. For prototyping, I'm using the NUCLEO-G070RB. I separated the ST Link from the board, and wired t...
Hey team,I am working on a project using the STM32F103CB MCU. The device operates from both USB and battery power. The battery configuration consists of four 1.5 V alkaline cells arranged as 2S2P, providing a nominal 3 V supply. USB power is provided...