Resolved! NUCLEO-C5A3ZG STM32C5 QSPI Display Bring up Project
This project tests the STM32C5's XSPI capability to drive QSPI display using the NUCLEO-C5A3ZG M.2/SerialMem connector. GitHub - stm32-hotspot/STM32C5-M2-Serial-Mem-QSPI-Display · GitHub
Ask questions and find answers on STM32 hardware set-ups, including schematic-related challenges, debugging probes, power configurations, and more.
This project tests the STM32C5's XSPI capability to drive QSPI display using the NUCLEO-C5A3ZG M.2/SerialMem connector. GitHub - stm32-hotspot/STM32C5-M2-Serial-Mem-QSPI-Display · GitHub
Hi,I am working with the stm32h757 EVAL board, and I am trying to send some data to the PC using USART via STLINK VCP however I am not receiving anything on the PC side.In the board user manual and schematics, it says that USART1 is connected to the ...
Hi all,I am designing a PCB around the STM32H723 and wants to implement 4 bit SD card communication. As shown in the picture it can be done using 3.3V, with lower speeds, and avoiding these fine-pitch level translators. However does anybody have expe...
Hello,Target is power from another source. STlink from USB of laptopI was wondering if the power ON/OFF of STLINK and the target sequencing will damage either the devices? I had one STLINK v2 seems to be damaged while debugging and later it is not ab...
Hi team, I am doing experiment with NUCLEO-F439ZI board. after some time the LD4 "LED" was not glow. after I unplug the USB cable and reconnect the windows shows the flowing error"Power surge on the USB port – Unknown USB Device needs more power tha...
Hello Community,I want to use an external Debugger (Segger) with this Board. For this the jumper JP3 is left open to hold the STM32F7 (ST-LINK) in RESET.I attach the Segger to CN8. When connecting I get following message: Connecting to target via SW...
Hai all,I am using SDIO protocol for interfacing SD card with STM42F446RE.But While accessing the SD card, I am facing the following issues.1. Unable to access the card, even the card size , free space etc2. Also unable to open directory, and files. ...
I use STM32F4 Discovery, and when using I2C1 for communication, I encounter a situation where the chip becomes unresponsive while using UART and during operation with I2C1. When I use other I2C interfaces, it works normally. I want to understand what...
If I go to :https://my.st.com/content/my_st_com/en/products/development-tools/software-development-tools/stm32-software-development-tools/stm32-utilities/stsw-link009.license=1544612890666.product=STSW-LINK009.version=2.0.1.htmlI'm not able to downlo...
Hi,I got a strange behavior during debugging my bare metal application on STM32F745ZGTx. The emulator is ST-Link V2, with "B 2018 02" printed on the back. The Hard Fault exception (unaligned memory access) is triggered randomly. I mean, the PC causin...
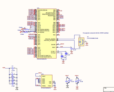
Hello.Looking for a reference circuit diagram of STM32F723VET6.If not, I'm looking for a circuit diagram of 32F723 EDISCOVERY.Please give me a link.The reason is that I want to use vdd as 1.8V instead of 3.3V, but I want to refer to it. think you.