STM32 MCUs Embedded software

Ask questions and find answers on STM32Cube packages, including HAL, LL and middleware, and expansion software.

cancel
Showing results for 
Search instead for 
Did you mean: 

Forum Posts

STM32F3 processes an invalid USB Setup Packet in PCD_EP_ISR_Handler with ep->xfer_count very large

Posted on June 23, 2016 at 18:01Hi all,I have a STM32F302CBT6, and have created a USB Audio Device (speaker) project for it using STM32CubeF3 version 1.5.Basically, the project initially works. If I for example, set the STM32 as the default audio de...

STM32F429, HAL, TIM+ADC+DMA + (mem2mem)

Posted on October 01, 2016 at 02:13 *** Apologies for the crosspost, I originally submitted this to the 'tools' forum instead of this one. Hi, These forums have been so helpful for me, but I cant seem to find the answer to a probl...

drmoore by Associate II
  • 986 Views
  • 3 replies
  • 0 kudos

STM32F469 with external PHY for USB HS

Posted on September 16, 2016 at 05:57I have a STM32F469IIT6 on a custom board attached to an external phy (FUSB2805MLX). I am using a 26MHz crystal on the micro and driving the 26MHz PHY with MCO2. I have built the Cube code with only the USB HS and...

USB Device HID Keyboard example

Posted on September 24, 2016 at 12:00Does anyone USB Device HID Keyboard example? I'm struggling to modify USB mouse example into keyboard. Read some literature, tried to modify descriptors, but no luck... #hid #hid #hid #usb-device #device #keyb...

STM32F429, HAL, TIM+ADC+DMA + (mem2mem)

Posted on September 30, 2016 at 23:07 Hi, These forums have been so helpful for me, but I cant seem to find the answer to a problem that has me up for days. Here's what I am trying to achieve using the HAL: ADC1, ADC2, ADC3 simulta...

drmoore by Associate II
  • 619 Views
  • 1 replies
  • 0 kudos

Custom Bootloader

Posted on March 23, 2012 at 17:54 Hi everybody! I'm trying to make a bootloader that fetch a program from an SD card. I finally manage to parse the HEX file correctly and write the content in the flash memory but when I try to jump to the ...

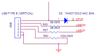
STM32L476 USB Termination

Posted on April 13, 2016 at 04:20Hi folks,I am a little confused about USB termination requirements on the STM32L476 part.  I read in the datasheet that termination resistors on D+/D- are not needed and that the impedance matching is done by the int...

how stm32f0xx_conf.h file is supposed to be used

Posted on September 28, 2016 at 01:21Does anyone know how stm32f0xx_conf.h file is supposed to be used. I normally just put the header files I need in either the source file or other header files. I went thru some of the example projects where this ...

Streaming ''live'' video over Ethernet.

Posted on September 28, 2016 at 10:04Hi! I am working on the project, when I must translate live video from camera(OV7670) to PC via Ethernet. I am using STM32F4 Discovery board. I sucsessfully connect camera to Discovery via DCMI interface. From th...

chupys by Associate II
  • 1028 Views
  • 1 replies
  • 0 kudos