Power management
Discuss power management solutions. Ask questions and find answers on voltage configurations, short circuit protection, and programming.
Showing results for 
Search instead for 
Did you mean: 

Forum Posts

Wireless Charging solution Wiki

This Topic is used for Wireless Charging solution 1.Mcu C drive code: GitHub - STMicroelectronics/STWirelessCharging-C-Drivers: Standard C platform-independent drivers for wireless charging ICs    

willzhou_0-1717985741931.png
willzhou by ST Employee
  • 18361 Views
  • 23 replies
  • 32 kudos

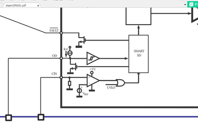
Resolved! STSPIN32F0251 Protection trigger with built-in gate drive

I am currently working on a motor control project development using STSPIN32F0251.Six-step control using HALL sensor, 48V power supply, working phase current is 11A. Then now running at 10A, the smartSD protection with the built-in gate drive is trig...

0693W00000QKqN6QAL.png
ZHuan.4 by Associate II
  • 981 Views
  • 4 replies
  • 0 kudos

Resolved! VNH9013Y thermal sensor

Hello everybody,I'm using the VNH9013 H-Bridge thermal sensor. Datasheet states on first page that thermal sensor coefficient is -8.1 mV/K, while on page 10 says -2 mV/K.Any ideas on what is the right temperature coefficient?Thanks in advance.

GEspo.2 by Associate
  • 597 Views
  • 1 replies
  • 0 kudos

Is T1620T-8I on OK alternate to BTA16-600BRG

I have a circuit very similar to AN4993 figure 7 that used a BTA16 Triac. They have become hard to find, so I am looking at replacing it with the more modern T1620T-8I , which is a snubberless triac. After reading AN4993 several times, I just want to...

0693W00000QL2NNQA1.png 0693W00000QL2PiQAL.png

I am using L6470 in my project and I have a serious problem. the voltage / frequency profile is corrupted for no apparent reason.

After the initial setup I only use two commands HARD-HIz and RUN. I'm interested in the speed of the engine.Everything seems to work fine, but if I update the speed setpoint repeatedly with values very close to each other gradually the current suppli...

Lorenzo1 by Associate II
  • 550 Views
  • 0 replies
  • 0 kudos

Resolved! STLQ020PUR output discharge function

Hello,I am interesting in STLQ020PUR WITHOUT the output discharge function (presented as an option) : there is no information in the datasheet to recognize if this option is present or not versus the device reference STLQ020PUR : how to be sure ...

LGARC.1 by Associate
  • 812 Views
  • 3 replies
  • 0 kudos