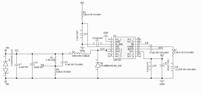
Wireless Charging solution Wiki
This Topic is used for Wireless Charging solution 1.Mcu C drive code: GitHub - STMicroelectronics/STWirelessCharging-C-Drivers: Standard C platform-independent drivers for wireless charging ICs
Discuss power management solutions. Ask questions and find answers on voltage configurations, short circuit protection, and programming.
This Topic is used for Wireless Charging solution 1.Mcu C drive code: GitHub - STMicroelectronics/STWirelessCharging-C-Drivers: Standard C platform-independent drivers for wireless charging ICs
Hi ST experts,Would like to check if we are doing the testing of thermal rise on the STGIPQ8C60T, what will be the maximum temperature of the device can be sustained? Does it refer to the Tc in the datasheet~ 100degC?What is the pin of the device for...
I've certainly a problem with the RC OFF and RC Pulse definition....On RC pulse: 82k / 22nFOn RC OFF: 91k/470pFDo you have an idea to solve my problem??? Thanks for your help.
Hi!I am looking for a brushed DC-motor ±12V controller for higher currents, typically 25A-30A. I have checked the ST products Evaluation & Development Boards for Brushed Motors - STMicroelectronics but it seems the highest current available is 2.5 A....
Hello,We are creating a design using the PWD13F60 and have done some testing with the EVALPWD13F60. We are running the gate driver portion at 12VDC, and the motor voltage up to 200VDC, but starting with lower voltages like 24, then 48, etc. We are ru...
Hi all,I am using a 4-wire fan supplied by 24V. I was wondering if the tacho output from the fan needs an external timer or a Freq to voltage converter; or can I just use a pull up resistor and connect the tacho signal straight to the input of STM32 ...
design a driver for full h-bridge using two L6498D, when i activate the LIN input the LVG output is activated and manages to turn on the low side MOSFET, but when i activate the HIN input i get a strange output of 9.6v on HVG and i am using 12v at VC...
Hello,I managed to light up WS2812B LEDs by using PWM-DMA. It working well when I set up LEDs before running the code. But when I try to on/off by button it doesn't make any change. Also if I create a function like rainbow loop or basically setting a...
I am currently working on electrical vehicle hardware, I have gathered some research on BLDC motor driver control. Here I am looking for a MCU, Motor driver with Hall sensor as my motor is with hall sensor. I really appreciate any help you can provid...