cancel
Showing results for 
Search instead for 
Did you mean: 

Mismatch between EVSPIN32G4-DUAL schematic and current sensing description in MC Workbench

pelino
Associate III

 

Hello ST Support Team,

While reviewing the current sensing configuration of the EVSPIN32G4-DUAL board, I noticed a mismatch between the schematic and the description shown in Motor Control Workbench.

In Motor Control Workbench, the current sensing section explains the presence of resistors related to the current sensing configuration.
However, when I check the EVSPIN32G4-DUAL schematic, it is difficult to identify where these resistors are located, or which components correspond to the description shown in the tool.

Could you please help clarify the following points?

  1. Which specific resistors or components in the EVSPIN32G4-DUAL schematic correspond to the current sensing resistors described in Motor Control Workbench?

  2. Is the current sensing implemented as single-shunt or another configuration, and where is this reflected in the schematic?

  3. Is there any additional documentation or reference design note that explains the current sensing implementation more clearly?

I would appreciate your confirmation to ensure that I am interpreting the schematic and the MC Workbench configuration correctly.

Thank you for your support.

 

pelino_1-1768548578804.png

 

pelino_2-1768548598270.png

 

2 REPLIES 2
GMA
ST Employee

Hello @pelino,

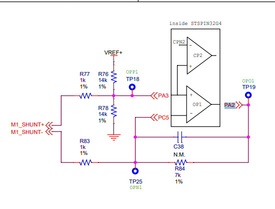
1. R83 and R84 are the resistors referenced in the workbench in relation to the PC5 and PA2 input/output connections.
The connection from M1_SHUNT+ to the PA3 operational amplifier input is shown with a dotted line in the workbench. Resistors R76, R77, and R78 are not displayed.

2 and 3. Refer to user manual documentation.

If you agree with the answer, please accept it by clicking on 'Accept as solution'.
Best regards.
GMA
pelino
Associate III

The software UI shows the U, V, W phases connected to the shunt, but the actual schematic only labels the nets as M1_SHUNT+ and M1_SHUNT-. Are these points representing the voltage drop across the same shunt resistor?