GNSS positioning

Ask questions and find answers on Teseo GNSS positioning solutions. Discuss NMEA sentences, SBAS activation, and signal troubleshooting.

cancel
Showing results for 
Search instead for 
Did you mean: 

Forum Posts

Resolved! Teseo-LIV3 without antenna?

Hi..I have soldered a Teseo-LIV3 on a PCB with acces to power and RX/TX and nothing more. I read the NMEA strings, but no satellite data is present.Is it correct understood that Teseo-LIV3 can not operate without an external antenna? If so.....what d...

KMetz.1 by Associate
  • 1584 Views
  • 2 replies
  • 0 kudos

Hey guys, I have been trying to setup X-NUCLEO with an stm32h743 Nucleo board using the "Application note" file but I could not update my STM32-NUCLEO board for X-NUCLEO-GNSS because the panel did not have a proper firmware.

I was looking to send instructions to X-NUCLEO using I2C , especifically the GetPos_I2C example but I dont know how set X-NUCLEO bord to recieve I2C instructions without the teseo-suite firmware. I was wondering if someone could help me with thatAppl...

Resolved! TESEO LIV3F No GPS coordinate

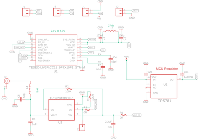
Hi, I am trying to get GPS coordinate with my PCB, which has just TESEO LIV3F. I connect the RX and TX of the TESEO LIV3F to RX,TX of arduino uno. I can see the NMEA information in my serial port put i couldn't get any GPS coordinate. I have attached...

0693W000003OwVbQAK.png 0693W000003OwVlQAK.png
AAl S.1 by Associate II
  • 1555 Views
  • 4 replies
  • 0 kudos

TESEO-Liv3f manufacturer issue

Hi, I bought TESEO-Liv3f  module from mouser. when i made the PCB i was not able to get NMEA information and not even GPS coordinate. I checked if there is connectivity in my board and found out there is connectivity between RX and GND. I tried anoth...

AAl S.1 by Associate II
  • 733 Views
  • 2 replies
  • 0 kudos

Resolved! Teseo-LIV3F, No GPS coordinate

I made a PCB using Teseo-LIV3F as stand alone, tried to connect TX and RX of the module to Arduino TX and RX using I TinyGps++ library, but I couldn't get any response from the module. I tried to connect the module to software and hardware serial of ...

AAl S.1 by Associate II
  • 4118 Views
  • 13 replies
  • 0 kudos

Teseo LIV3x

Hello,I’m looking into buying a Teseo LIV3x module (one of both). What I saw in the datasheets is that they accept RTCM messages, is that true? Does this mean that if I give the module these messages, it will output corrected nmea sentences?I saw tha...

RVerv.1 by Associate
  • 718 Views
  • 2 replies
  • 0 kudos

Resolved! Hi, I want to connect Teseo-Liv3R to an active antenna. I have seen in the Data sheet section number 6.2 how to connect it. My questions:

1- What is the deference between figure 10 and 11? And what is (S22943) in figure 11? is all I need to use active antenna inductor and capacitor? If it is yes what is the value?2- I have seen in the   in section 7 general schematic. Is it for passive...

AAl S.1 by Associate II
  • 1216 Views
  • 1 replies
  • 0 kudos

Cannot apply a configuration change to binary image

Trying to load a baud rate change config to bin image using wizard and "I want to modify a binary image", then choosing an option to apply to software binary image. The result is is cannot be applied by this wizard. The binary version is BINIMG_4.7.1...

Mark1 by Associate
  • 550 Views
  • 0 replies
  • 0 kudos