STM32CubeMonitor (MCUs)

Ask questions on STM32CubeMonitor. Discuss the latest updates, including specialized versions (power, RF, USB-PD).

cancel
Showing results for 
Search instead for 
Did you mean: 

Forum Posts

STM32CubeMonitor-RF V2.19.0 is available

Hello A new release of STM32CubeMonitor-RF is available on st.com. Click on "Get latest" to download the version 2.19.0. What are the main changes in this version ? Alignment with STM32CubeWB firmware 1.24.0.Alignment with STM32CubeWBA firmware 1.8.0...

STM32CubeMonitor 1.11.0 is available

Hello The version 1.11.0 of STM32CubeMonitor is available on st.com :  https://www.st.com/en/development-tools/stm32cubemonitor.html What are the main changes in this version ? Node-RED® updated to version 4.1.0.STM32 devices list updated.Native supp...

Release of STM32CubeMonitor-UCPD 1.4.0

Dear all, We are pleased to announce that STM32CubeMonitor-UCPD 1.4.0 has been released and is available on st.com. This tool is the perfect companion for customers dealing with our USB Type C solution. This new release of STM32CubeMonitor-UCPD suppo...

PDEFO1_0-1732005370092.png
PDEFO.1 by ST Employee
  • 829 Views
  • 0 replies
  • 1 kudos

Resolved! STM32CubeMonitorPWR Software not working for linux

Hey Guys, I downloaded STM32CubeMonitorPWR software for linux from officail site - link. After Downloading when i try to unzip the file it shows "There was an error while extracting the file." Can anyone help me with this.  

LR2_0-1687864426986.png
LR.2 by Associate III
  • 1938 Views
  • 5 replies
  • 2 kudos

Resolved! STM32CubeMonitor-RF v2.10.0 is available

HelloA new version 2.10.0 of STM32CubeMonitor-RF is available on st.com.You can download it on https://www.st.com/en/development-tools/stm32cubemonrf.htmlClick on "Get latest" to download the version 2.10.0.What are the main changes in this version ?...

STM32CubeMonitor-UCPD-1.3.0 is available

Dear all,We are pleased to announce that STM32CubeMonitor-UCPD 1.3.0 has been released and is available on st.com.This tool is the perfect companion for customers dealing with our USB Type C solution. This new release of STM32CubeMonitor-UCPD support...

PDEFO.1 by ST Employee
  • 1054 Views
  • 0 replies
  • 3 kudos

Resolved! CubeMonitor: probe not showing

Hi, I have a STM32F407G-DISC1 board and I'd like to monitor some values (I/O pin states) using the CubeMonitor. However, when I try to configure the ACQ node no probe is found. I downloaded the latest version of the ST-Link driver and it does show up...

_legacyfs_online_stmicro_images_0693W00000bhiCyQAI.png _legacyfs_online_stmicro_images_0693W00000bhiBwQAI.png
AMabi.1 by Associate III
  • 1415 Views
  • 2 replies
  • 0 kudos

CubeMonitorPWR changing voltage crashes app

Hi, I am using CubeMonitorPWR along with board X-NUCLEO-LPM01A. Everyting is fine unitl I modify input voltage, then I experience app crashing, board disconnecting. Default voltage is 3000 mV, but I set any number higher than this and we got some ser...

MSliw.1 by Associate
  • 733 Views
  • 1 replies
  • 0 kudos

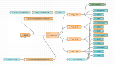
direct mode chang snapshot mode error

hello everyone,I switch direct mode to snap mode,and add relevant C and H files.But Acquisition mode can't change snap mode. Variable list can't find "g_traceHeader"which may be my operation error ? 

0693W00000aIk4JQAS.png 0693W00000aIk7SQAS.png 0693W00000aIk4TQAS.png 0693W00000aIkAlQAK.png
gzubi.1 by Associate
  • 910 Views
  • 2 replies
  • 0 kudos