cancel
Showing results for 
Search instead for 
Did you mean: 

Multiplexing 6 Antennas with a Single NFC Reader (e.g., ST25R3916B) — Best Practice?

MERSI
Associate III

Hi everyone,

I'm working on a project that requires multiplexing 6 NFC antennas to a single NFC reader, such as the ST25R3916B. From my understanding, because the reader uses separate RFOx (TX) and RFIx (RX) lines for differential communication, I need to multiplex both RFOx and RFIx for each antenna.

The most cost-efficient and compact approach I can currently think of looks like this:
STM32 + ST25R3916B (RFOx/RFIx)
--> Matching Network
--> RF MUX
--> [optional EMC Filter]
--> Antenna

Alternatively, if I place the matching network after the multiplexer like this:
STM32 + ST25R3916B (RFOx/RFIx)
--> RF MUX
--> Matching Network
--> [optional EMC Filter]
--> Antenna

…then I would need two separate MUXes per antenna path (one for RFO, one for RFI), effectively doubling the number of switches, which significantly increases both cost and board space.

 

My questions:

  • Has anyone implemented method 1 (matching network before the MUX)?

  • Are there known issues (e.g., detuning, crosstalk, or signal loss)?

  • Are there better or more efficient ways to multiplex multiple antennas with differential TX/RX lines?

  • Do you have any recommendations?

Thanks a lot in advance for any suggestions or shared experiences!

Best regards

 

 

 

 

 

 

 

This discussion is locked. Please start a new topic to ask your question.
1 ACCEPTED SOLUTION

Accepted Solutions
Travis Palmer
ST Employee

Hi Mersi,

Is this different to your previous question in the community?

ST has just released an Application note which should fit your need. 

Please have a look at https://www.st.com/content/st_com/en/search.html#q=an6121-t=resources-page=1

In case of questions, please let us know.

 

br Travis

View solution in original post

2 REPLIES 2
Travis Palmer
ST Employee

Hi Mersi,

Is this different to your previous question in the community?

ST has just released an Application note which should fit your need. 

Please have a look at https://www.st.com/content/st_com/en/search.html#q=an6121-t=resources-page=1

In case of questions, please let us know.

 

br Travis

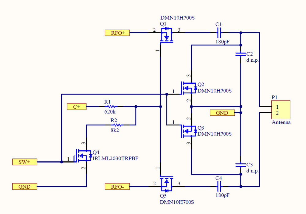
Hi Mersi,

there did a mistake happen with Figure-7.

below the correct one.

mux.png

 

BR Travis