cancel
Showing results for 
Search instead for 
Did you mean: 

ST25R3916B – Antenna Multiplexing Solutions

MERSI
Associate III

Hi everyone,

I am working with the X-NUCLEO-NFC08A1, which uses the ST25R3916B chip, and I am planning to use it's main IC (ST25R3916B ) with 6 antennas. The idea is to use the two RF interfaces of the chip, with each interface connected to 3 antennas.

I would like to know if anyone has experience or recommendations on how to handle antenna multiplexing for this setup. Specifically, I’m wondering whether it would be better to implement the multiplexing using PIN diode circuits or if it would be more suitable to use an RF switch. Are there any other solutions or approaches that should be considered? Do you have any specific IC (related) recommendations?

Additionally, I’d appreciate some insights on where the multiplexing circuitry should be located. Should it be positioned between the IC and the antenna circuit (IC-xx-AntennaCircuit-Antenna) or between the antenna circuit and the antennas themselves (IC-AntennaCircuit-xx-Antenna)?

Looking forward to your advice!

Best regards,

This discussion is locked. Please start a new topic to ask your question.
1 ACCEPTED SOLUTION

Accepted Solutions

HI Mersi, 

 

ST has just released an Application note which should fit your need. 

Please have a look at https://www.st.com/content/st_com/en/search.html#q=an6121-t=resources-page=1

In case of questions, please let us know.

 

br Travis

View solution in original post

4 REPLIES 4

Thank you @Ulysses HERNIOSUS .

I've read this thread, but i am not sure if i understand the positioning part correctly. 

Also I am thinking about how to realise the multiplexing. Using relays is too expensive. So i thought about using PIN Diodes or some RF multiplexer. Maybe someone can recommend any (low price) specific solution they tried? 

HI Mersi, 

 

ST has just released an Application note which should fit your need. 

Please have a look at https://www.st.com/content/st_com/en/search.html#q=an6121-t=resources-page=1

In case of questions, please let us know.

 

br Travis

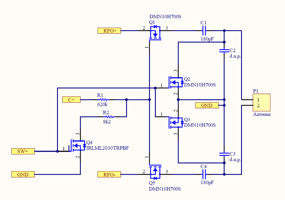
Hi Mersi,

there did a mistake happen with Figure-7.

below the correct one.

mux.png

BR Travis