cancel
Showing results for 
Search instead for 
Did you mean: 

Multiplexing 4 NFC Antennas with ST25R3916B – Best Topology and Components?

daetsch
Associate

Hi everyone,

I'm working on a project where I need to read NFC tags from 4 different locations. To save costs and complexity, I'm considering using a single ST25R3916B and multiplexing it to 4 antennas.

From what I've found, it's possible to use the differential matching network as two single-ended matching networks, which would give me 2 antennas. By adding a 1:2 multiplexer on both TX/RX lines, I could get up to 4 antennas. Alternatively, I could use a single-ended configuration with a 1:4 multiplexer.

From the ST community, I saw that some people used relays, but I'd like to avoid them due to the audible switching and bulky size. RF switches and transistor-based multiplexing have also been mentioned, but I couldn’t find much concrete information about how to implement them or which components to use.

So here are my questions:

  1. Has anyone successfully implemented a multiplexer using transistors? If so, how?

  2. Has anyone implemented RF switches for this purpose? What was your approach?

  3. Which antenna topology would you recommend:
     • Single-ended with 1:4 mux
     • Dual single-ended (from differential) with 2x 1:2 mux

  4. Any part recommendations for suitable RF switches, transistors or other multiplexers for this use case?

  5. Any general advice or learnings regarding antenna multiplexing with the ST25R3916B?

Thanks in advance for your help!

Kind regards

This discussion is locked. Please start a new topic to ask your question.
1 ACCEPTED SOLUTION

Accepted Solutions

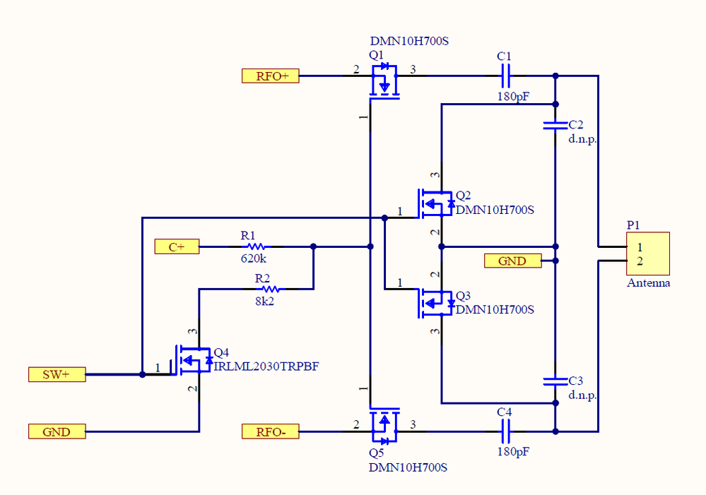
Hi Daetsch,

there did a mistake happen with Figure-7.

below the correct one.

mux.png

BR Travis

View solution in original post

2 REPLIES 2
Travis Palmer
ST Employee

HI, 

 

ST has just released an application note which should fit your need. 

Please have a look at https://www.st.com/content/st_com/en/search.html#q=an6121-t=resources-page=1

In case of questions, please let us know.

 

br Travis

Hi Daetsch,

there did a mistake happen with Figure-7.

below the correct one.

mux.png

BR Travis