cancel
Showing results for 
Search instead for 
Did you mean: 

USB Device no recognized

Syed_Haque
Associate

I have diymore stm32f407vgt6 board , I connect usb  give DEVICE NOT RECOGNIZED  if i try DFU mode BOOT0 >3.3V, BOOT1 > GND, I try  every thing  but nothing . please  help mee

1 ACCEPTED SOLUTION

Accepted Solutions
TDK
Super User

This board has issues.

 

You'd be better off getting a nucleo board with a built-in programmer. Programming over the USB DFU connector is a recipe for disaster and unproductiveness.

 

Especially problematic:

PDR_ON shorted to both 3V3 and GND. (Pictures show both R6 and R7 are fitted.)

TDK_4-1760557675760.png

 

Also:

VDD not tied directly to VDDA.

TDK_3-1760557618075.png

 

ID pin of USB connector not tied to GND.

TDK_2-1760557595946.png

 

VCPA typo in schematic.

TDK_1-1760557577735.png

 

And my favorite, they have a typo in the silkscreen in the company name

TDK_0-1760557547338.png

 

If you feel a post has answered your question, please click "Accept as Solution".

View solution in original post

3 REPLIES 3
Gyessine
ST Employee

Hello @Syed_Haque , and welcome to the ST Community,

First, you can refer to this article to improve your chances of finding a solution.
Could you provide more details about your schematic and the context of your project?
Gyessine

To give better visibility on the answered topics, please click on Accept as Solution on the reply which solved your issue or answered your question.

Syed_Haque
Associate

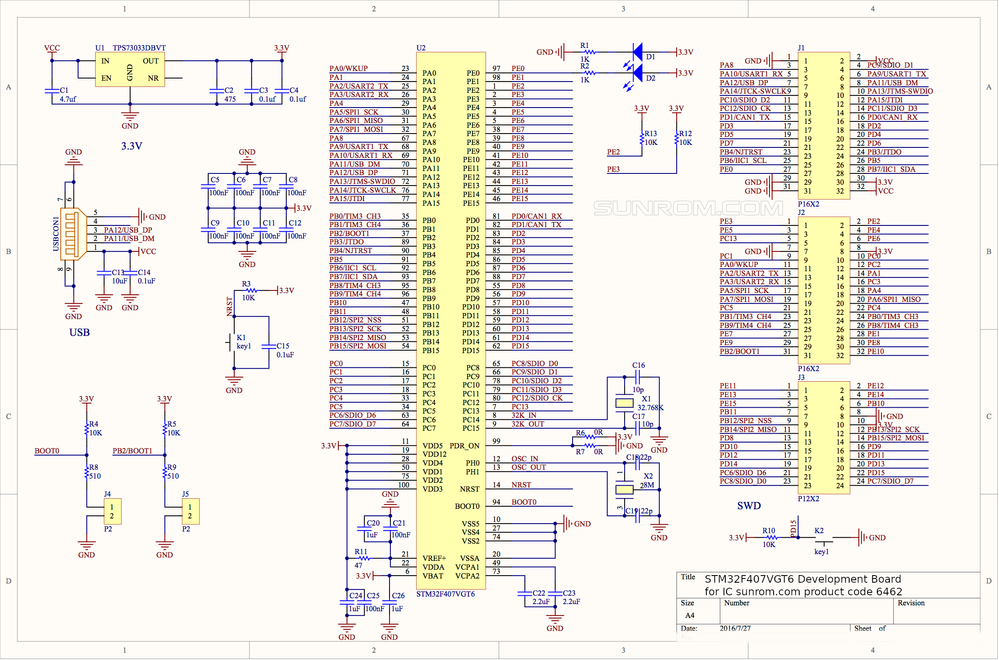
download (3).jpegdownload (2).jpeg I use stm32f407vgt6 board by DIYMORE  this is schematic. I try to make remote controller EDGETX radio transmitter.  the problem is when i pluged  usb and connect with microcontroller  desktop give warning notification  ( USB device not recognized) and check in device manager> Universal Serial Bus controllers  section showing Unkown USB device(Device descriptor request failed). try many thing and download many driver .still not work

 

 

 

 

 

 

 

 

 

 

 

 

 

 

 STM32F407VGT6-schematic.png

TDK
Super User

This board has issues.

 

You'd be better off getting a nucleo board with a built-in programmer. Programming over the USB DFU connector is a recipe for disaster and unproductiveness.

 

Especially problematic:

PDR_ON shorted to both 3V3 and GND. (Pictures show both R6 and R7 are fitted.)

TDK_4-1760557675760.png

 

Also:

VDD not tied directly to VDDA.

TDK_3-1760557618075.png

 

ID pin of USB connector not tied to GND.

TDK_2-1760557595946.png

 

VCPA typo in schematic.

TDK_1-1760557577735.png

 

And my favorite, they have a typo in the silkscreen in the company name

TDK_0-1760557547338.png

 

If you feel a post has answered your question, please click "Accept as Solution".