cancel
Showing results for 
Search instead for 
Did you mean: 

Which ST-LINK versions supports Virtual COM Port (VCP)?

HFinc.1
Associate

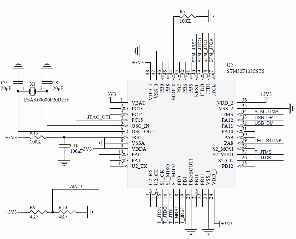
Is it possible STM32VLDISCOVERY's ST-LINK firmware to be updated so the VCP feature can be used. Currently it comes with ST-LINK V1 (V1.J13.S0). I mean I can manually patch the missing wires (U2_RX and U2_TX from STM32F103C8T6 onboard ST-LINK MCU => to the target onboard STM32F100RBT6B's UART of my choice), but I am not sure if the VCP feature is designed to be supported on ST-LINK V1 firmware!

This discussion is locked. Please start a new topic to ask your question.
1 REPLY 1
TDK
Super User

I don't think any ST-Link V1 have VCP. Most, but not all, ST-Link V2 and V2/1 have VCP capability. All (I think) V3 have VCP capability. The evolution of ST-Link versions is a confusing mess.

You can look at the schematic for this board and see there are no VCP RX or TX lines hooked up, so it doesn't not support VCP.

0693W000000Wo7LQAS.png

If you feel a post has answered your question, please click "Accept as Solution".