cancel
Showing results for 
Search instead for 
Did you mean: 

USB-C on STM32H753

MFawzy
Associate III

Hi,

I’m implementing a self-powered USB 2.0 Full-speed device with an STM32H753XI and a USB-C connector.
Could you please confirm that the attached schematic:
  1. Uses STM-recommended resistor values for the VBUS-sense divider on PA9 to prevent MCU damage if the USB is connected while the MCU isn't powered (MCU is self-powered)
  2. Omitting the 22 Ω series resistors on USB_P/USB_N is acceptable for device-only operation.
  3. Provides complete ESD/over-voltage protection for the MCU.
  4. Contains all capacitors / resistors required for reliable enumeration and long-term robustness.
Thanks in advance for your feedback.
Best regards,
Untitled.png

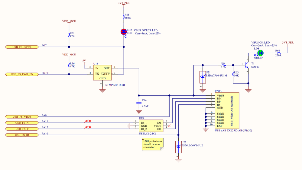
MFawzy_0-1760482056636.png

 

5 REPLIES 5
FBL
ST Employee

Hi @MFawzy 

Your current resistor divider (33 kΩ and 82 kΩ) scales 5 V VBUS down to approximately 1.435 V on PA9, which is within safe input voltage limits. However, checking the STM32H753XI, PA9 is already 5V tolerant. So in this case, no need to add resistor divider;

FBL_0-1760696875589.png

However, the key risk in self-powered systems is the possibility of back-powering the MCU through the input protection diodes on PA9 when the MCU VDD is unpowered.

You can refer to MB1364 to check PA9 configuration.

FBL_1-1760697002350.png

 

To give better visibility on the answered topics, please click on Accept as Solution on the reply which solved your issue or answered your question.




Best regards,
FBL
MFawzy
Associate III

Actually, I added the potential divider not because PA9 isn’t 5V tolerant, but because AN4879 recommends it to protect the MCU in cases where PA9 is powered while the MCU itself is not. Please advise.

MFawzy_1-1760925731739.png

 

FBL
ST Employee

Hello @MFawzy.

You must ensure the MCU is never unpowered while VBUS is connected if you want to avoid the voltage divider, which is difficult to guarantee.

So your approach is correct. Using the voltage divider approach is a efficient way to protect the MCU. However, the dedicated VBUS sensing hardware (OTG_GCCFG.VBDEN) in the STM32 USB peripheral should be disabled because the pin is no longer directly sensing VBUS but a scaled voltage. 

You can refer to section 2.6.1 Simple resistor divider in AN4879.

To give better visibility on the answered topics, please click on Accept as Solution on the reply which solved your issue or answered your question.




Best regards,
FBL
MFawzy
Associate III
Hello @FBL 

I found that it might be more effective to use a load switch instead of a resistor divider for the following reasons:

  • It allows the MCU to use the VBUS sensing feature

  • Provides a true and complete disconnect when the ENABLE pin is low

  • Offers True Reverse-Current Blocking (TRCB)

  • Includes Thermal Shutdown Protection

  • Provides Integrated ESD Protection

Could you please review the attached updated schematic and confirm if this approach is acceptable?

Thanks,

MFawzy_0-1761148861329.png

 

FBL
ST Employee

Hi @MFawzy 

Using the AP22913W6-7 load switch, can indeed offer a more reliable solution for VBUS sensing. However, thorough testing and validation are essential to ensure proper operation.

As a moderation note: ST provides reference designs and evaluation boards that implement recommended VBUS sensing circuits. Due to the vast variety of use cases and external components, ST support does not review or validate every custom schematic or third-party component integration. It is the developer’s responsibility to design, review, and thoroughly test their implementation to ensure it meets USB specifications and MCU electrical limits.

 

To give better visibility on the answered topics, please click on Accept as Solution on the reply which solved your issue or answered your question.




Best regards,
FBL