cancel
Showing results for 
Search instead for 
Did you mean: 

Problems in Configuration of my L6482 board

val_ltd
Associate II
Posted on March 23, 2014 at 11:37

I have designed a board using a L6482 chip.

My L6482 has started, and I can send and receive messages a través de SPI bus, but now I have a problem:

My STATUS register says:

1110 0000 0000 0011

  (Get Status Command = 0xE003).

It means:

OCD

= 1  --> overcurrent

BUSY

= 1  --> Stopped

Hiz

= 1  --> Bridges in High Impedance State.

The problem occurs

even

without connecting the

stepper

motor.

...!

Just turn on the power, and my L6482 gets quite hot, but I have measured the total current of the board, and it is only 0.1 Amp.

Configuration:

I have read AN4354 and UM1685 Application note and User Manual, in order to calculate config values of my board:

OCD_TH = 1000mV

TCC = 1200 nSg

IGATE = 64 mA

TBLANK = 500 nSg

TDT = 250 nSg

I use 3.3v external power supply: VCCREG, VREG and VDDIO are connected to this 3.3v external power supply.

I use VSREG and internal regulator for obtaining VCC=15v. VCC pin is unconnected.

I am using Mosfets STB75NF75L with D2PAK package, of ST Microelectronics manufacturer.

My Rsense =

200mΩ

, is it a too high value?

So I think the problem could be:

  • Bad values in registers of configuration. (AN 4354, chapter 2.4: Too low gate charge to complete the Miller plateau region...?)

  • Bad connections of: Vs, VSreg, Vccreg, Vcc, Vdd, etc.......

Could anybody put here the right connections?

And the configuration values?

Thanks in advance,

0690X00000603OoQAI.jpg
This discussion is locked. Please start a new topic to ask your question.
25 REPLIES 25
val_ltd
Associate II
Posted on March 23, 2014 at 12:05

Below explain how I have calculated  my config values, for GATECFG1 and GATECFG2 registers:

From page 3 of STB75NF75L data sheet:

Total Gate Charge Qg = 75 nC

If I choose gate current =

64mA

:

75 10^-9 = TCC * 64 10^-3

then:

TCC = 1.17 uSg --> 1200 nSg

And from considerations of UM1685 User Manual, chapter 3.3:

TBLANK = 500 nSg

TDT = 250 nSg

From STB75NF75L data sheet:

VCC = 15v

UVLO = 11v

Moreover,

on the other hand

:

My Rsense =

200mΩ

¿is it a too high value?

Reading UM1685 User Manual chapter 4, equation 5, if I want to use I motor max = 5 Amp,

I

through

R sense = 0.5 * I motor max = 2.5 Amp

R sense = 0.2v/2.5 = 80 mΩ

I should change them for

Rsense = 80mΩ

for a peak of 0.1 volts of reference.

val_ltd
Associate II
Posted on March 23, 2014 at 18:27

These are my sttings:

OCD_TH = 1000 mV

0690X00000605cnQAA.png

GATECFG1 (TCC=1200, Igate=64mA)

0690X00000605XjQAI.png

GATECFG2 (TBLANK=500, TDT=250)

0690X00000605csQAA.png

CONFIG: 16MHZ, EN_TQREG_INT_REG, OC_SD_ENABLE, VCCVAL15, TSW_44_us

0690X00000605aEQAQ.png

ALARM:  OVERCURRENT, THERMAL_SHUTDOWN, THERMAL_WARNING, UNDER_VOLTAGE, SW_TURN_ON, WRONG_NPERF_CMD

0690X00000605H2QAI.png

Get Status Command = 0xE003

0690X00000604I0QAI.png

Enrico Poli
ST Employee
Posted on March 25, 2014 at 13:58

Hi,

It is possible that some of the MOSFET are damaged. The maximum gate voltage of the STB75NF75L is 15 V, so driving it setting the VCC to 15 V could be dangerous.

Check is the gate of some of the MOSFETs is shorted to the source, replace the damaged MOSFETs and set the VCC to 7.5 V.

About the sense resistor: the size depends on the target current of your application AND the maximum power dissipation of the sense resistor (or resistors). In general you should work with a reference voltage of 0.2 V in order to obtain a good current control.

In your case, if you want to drive your motor with a 2.5 Arms current (about 3.5 A peak) you should use a sense resistor in the range of 85-57 mOhm (0.2 V - 0.3 V of peak reference voltage). In this case the power dissipation on the sense resistor will be about 1 W.

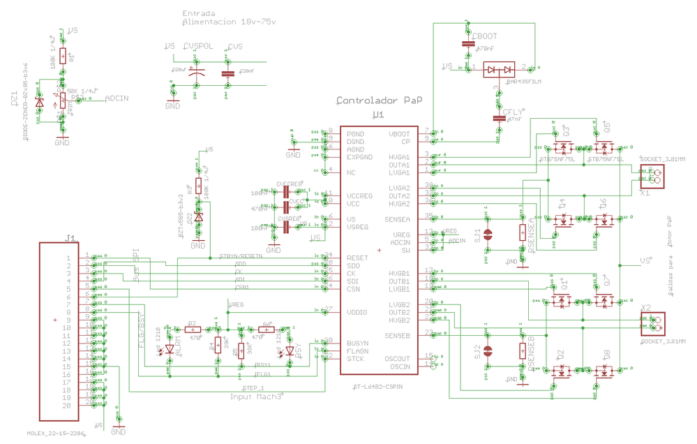
The schematic has something wrong. The bypass capacitor on the VCC pin is missing as like as the VS, VREG and VDDIO ones.

I also suggest you to add a small capacitor (220 nF) on the supply of each full bridge. This helps reducing the electrical noise caused by commutations.

Regards

Enrico

val_ltd
Associate II
Posted on March 31, 2014 at 17:42

Hello,

I have checked my Mosfet, and they are fine. Is there any other parameter for checking if a model of Mosfet is valid for using with this controller? Are there Mosfet (of this size) which are not suitable and other suitable? Is this model of Mosfet too big for L6482 controller?

when I connect the board, L6482 says:

OCD

= 1  --> overcurrent

BUSY

= 1  --> Stopped

Hiz

= 1  --> Bridges in High Impedance State.

Temperature of the chip grows and grows, and then it disconnects. When temperature go down enough, it starts again, and the process is repeated again and again.

I am thinking in mounting a new and clean PCB, in order to verify connections again...

Thank you so much for your suggestions about the scheme.

val_ltd
Associate II
Posted on May 21, 2014 at 23:22

I have manufactured a new pcb board, and now a very small motor -0.25 Nm- runs, with some flags activation, etc. but it turns, so I think board is ok (I have copied it from ST example).

but when I connect a 1 Nm stepper motor:

Before Move command:

Status: 0x00002203 (Fine)

Move Command: Motor try to start, but suddenly it stops.

After Move command:

Status: 0x00002003  (UVLO flag low)

What could be the reason of this error?

My R sense is 0.05 ohms. Too low, perhaps?

My power supply is strong enough, 24v 3.2 Amp.

Thanks in advance,
Enrico Poli
ST Employee
Posted on May 26, 2014 at 10:36

Hi,

What is your configuartion in this case? Is it the same of the previous board?

Regards

Enrico

val_ltd
Associate II
Posted on May 26, 2014 at 13:02

Yes, I use the same configuration of Mosfets, parameters, etc.

In PCB board, I have also added an optional ADCIN voltage reference, for Torque regulation, copied from ST example, as well.

Some few times, 1 Nm motor starts, but even in this case, it runs bad, its movement is not clean.

0690X00000605d2QAA.png

val_ltd
Associate II
Posted on May 27, 2014 at 22:59

Document UM1685 (manual of  EVAL6482H)

, pg 28, says:

Note: When the VCC voltage of 7.5 V is used, the charge pump diodes should be replaced with low-drop ones (suggested part BAR43SFILM).

Otherwise the resulting boot voltage couldbe lower than the respective UVLO threshold and the device is not operative.

I am using VCC = 7.5v, and

BAV99

double diodes (not specific low drop), so:

Could be this issue, my problem?

Enrico Poli
ST Employee
Posted on June 04, 2014 at 14:26

Could be. If you do not repleace the diodes the drop of the charge pump circuitry can triggers the UVLO protection.

Enrico