cancel
Showing results for 
Search instead for 
Did you mean: 

STM32G431 STProgrammer Writing Error

cereyanmühendisi
Associate III

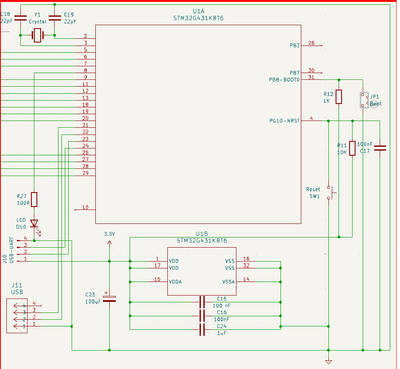
I am experiencing issues when attempting to upload the code to the MCU mentioned above on my board. I am trying to upload the code using the programmer on the STM32F407 Discovery board. It reads the chip, it erases the chip, but it does not upload the code. What could be the reason? The log file and the schematic of the MCU section of my board are below. Thank you for your assistance. 

 

08:47:43 : MASS ERASE ...

08:47:43 : Mass erase successfully achieved

08:47:43 : UPLOADING ...

08:47:43 :  Size         : 1024 Bytes

08:47:43 :  Address      : 0x8000000

08:47:43 : Read progress:

08:47:43 : Data read successfully

08:47:43 : Time elapsed during the read operation is: 00:00:00.010

08:51:28 : MASS ERASE ...

08:51:29 : Mass erase successfully achieved

08:51:29 : UPLOADING ...

08:51:29 :  Size         : 1024 Bytes

08:51:29 :  Address      : 0x8000000

08:51:29 : Read progress:

08:51:29 : Data read successfully

08:51:29 : Time elapsed during the read operation is: 00:00:00.010

08:51:32 : Read progress:

08:51:33 : Error: Data mismatch found at address 0x08000000 (byte = 0xFF instead of 0x00)

08:51:33 : Time elapsed during verifying operation: 00:00:00.525

 

cereyanmhendisi_0-1763016190746.png

 

1 REPLY 1
Imen.D
ST Employee

Hello @cereyanmühendisi 

Make sure to use the latest release of STM32Cubeprogrammer. 

Try disconnecting and reconnecting the device.

Did you have the same issue with both the GUI and CLI?

When your question is answered, please close this topic by clicking "Accept as Solution".
Thanks
Imen