cancel
Showing results for 
Search instead for 
Did you mean: 

the VR_PA voltage is smaller than 3.1V in HP configuration

ngodoanvan
Senior

Hi,

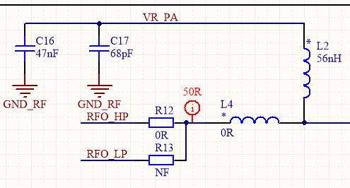
I designed the hardware like the firgure below,

0693W00000UnT9AQAV.pngmy schematic below,

0693W00000UnT9eQAF.pngthe VDD connected to the VDDPA pin.

VR_PA voltage is 1.7 - 1.9V.

when Lora transmit the VR_PA voltage is smaller than 3.1V.

Please support me. Thank you very much

This discussion is locked. Please start a new topic to ask your question.
2 REPLIES 2
Louis AUDOLY
ST Employee

Hello @Ngô Vạn​ ,

Can you tell me if you well configure your software to be in high power (22dBm) ? And if you have well selected the HP output for your measurements ?

Have you measured your output power ?

Thank you for your answers

Best regards

Louis

In schematic reference file the C17 capacitor's value is 68pF. I tried to replace C17 capacitor's value to 10uF. My application work correctly. What wrong in my design ?0693W00000UnoW5QAJ.pngPlease support me. Thanks