cancel
Showing results for 
Search instead for 
Did you mean: 

Design for STM32WL55CC + 22dbm, 868MHz

blnc__
Associate II

Hello,

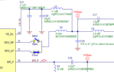
I am currently designing a custom PCB with the STM32WLE5CC (QFN package) targeting +22 dBm in the 868 MHz frequency band.

I have been following the reference design based on the MB1720 board, which is specifically described as being for +22 dBm at 868 MHz. However, I don’t fully understand why, in this high-power configuration, the solder bridge for RFO_LP is closed while RFO_HP is left open.

Could you please clarify the reason for this choice in the reference design?

Thank you in advance.

 

blnc___0-1763975427911.png

 

0 REPLIES 0