cancel
Showing results for 
Search instead for 
Did you mean: 

How to connect a STM32F4xxxRE on a custom PCB

Paulo971
Associate III

Hello,

This is the first time I've designed a PCB with a stm32. I found a PDF on the internet that gives me an example of a Nucleo connection but I'm not sure if my schematic is correct.
I don't need all the headerts or the usb connection (I'll be using Stlink v2).
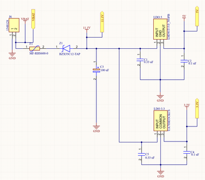
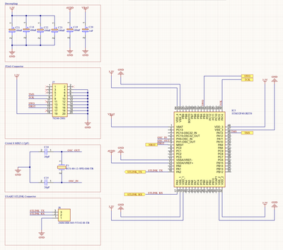
Here's a screenshot of my MCU schematic and my power supply schematic.

Paulo971_0-1712943662324.pngPaulo971_1-1712943686124.png

 


Can anyone tell me if this is correct or if I need to add or remove components and where?

 

Best regard.

Paulo971

This discussion is locked. Please start a new topic to ask your question.
10 REPLIES 10