cancel
Showing results for 
Search instead for 
Did you mean: 

How can I make a minimum development board?

daniel_dev
Associate

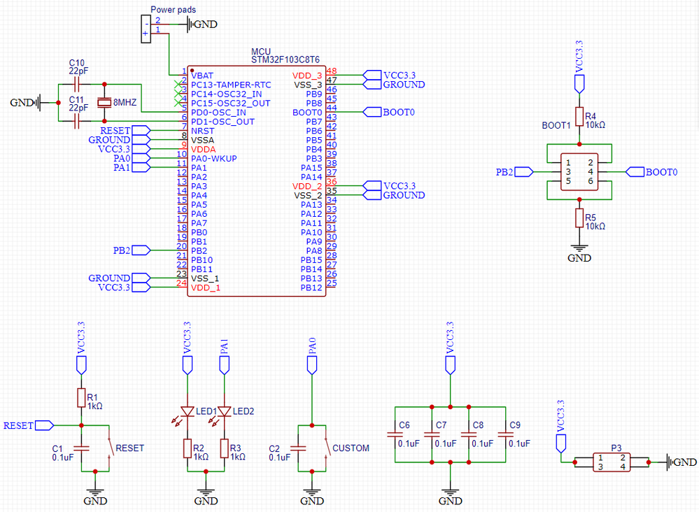
I'd like to build my own development board for learning purposes and I found a circuit on the Internet without much explanation. I want to solder this board but I have some concerns. My main questions are:

  • Will this development board work?
  • How can I program (in terms of hardware) my development board so that the LED blinks?

Thanks in advance.0693W00000aJH92QAG.png

This discussion is locked. Please start a new topic to ask your question.
4 REPLIES 4
waclawek.jan
Super User

Exactly these two questions are why I would recommend not to build but to buy your first STM32 development board - and, namely, a Nucleo one. It is guaranteed to work, and it comes with an on-board STLink which would facilitate the programming (and debugging).

I would also not recommend the 'F103 as your first STM32, as it's quite old and has a relatively quirky GPIO. The 'F303 represents a relatively solid middle ground to start on, IMO.

JW

daniel_dev
Associate

Thank you, JW. I've actually been playing around with STM32F411RET6 (Nucleo) for the past several months now. To dive deeper into how things work with STMs, I wanted to make my own board and start experimenting with blinking the LED, so my hope is to build a board and upload a simple script. This would be a breakthrough milestone for me in getting to know the STM better.

waclawek.jan
Super User

OK, so why don't you simply look at the Nucleo's schematics and start from that?

As for programming, you can use STLink from the 'F411's Nucleo to program your new target - there are jumpers using which you disconnect the on-board target (i.e. the 'F411), and then there's a SWD connector pinout of which which is documented in the Nucleo's . Just make a matching header on the target, and connect (use short cable).

The rest of what you've shown us appears to be OK. If you don't intend to use a battery on VBAT, it's recommended to connect it to VDD, but that's nothing major.

There are many chinese clones of 'F103 out there and they may have their own quirks, that's one more reason not to go for them, unless you buy from reputable source. The board can be done to accomodate several mcu's of different families, if you look up the differences in pinouts ('F0, 'F3, lower-end 'L4); there are no or only very few 'F4 in the 48-pin package, though.

JW

Praise to your confidence and effort to the hardware part, also recommend you can refer to the Nucleo for reference, beacause for the silicon and board verification, we have done a lot for the board hardware/software verification, for example, the ST LINK debug connection, the crystal accurancy, for the button pull up or pull down, the power up/power down sequency. refer to this will reduce the time and effort. Also we are developing new ICs to replace the old ones. you can also refer to the new release C0 IC for reference. the Nucleo board for it is very low actually. Have a good time with ST ICs.