Hello
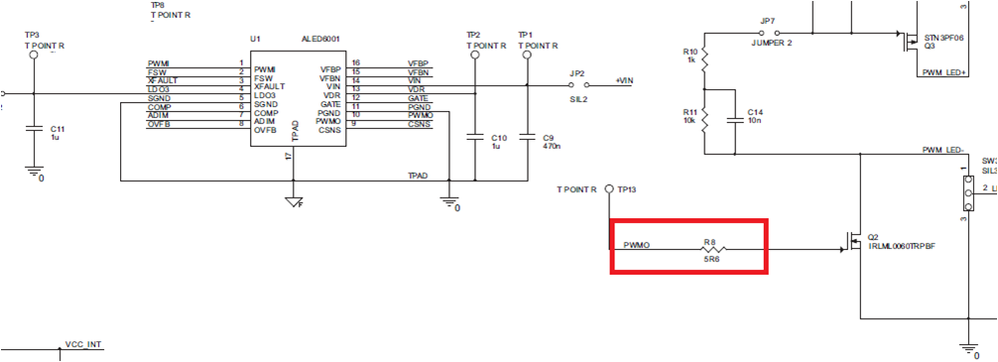
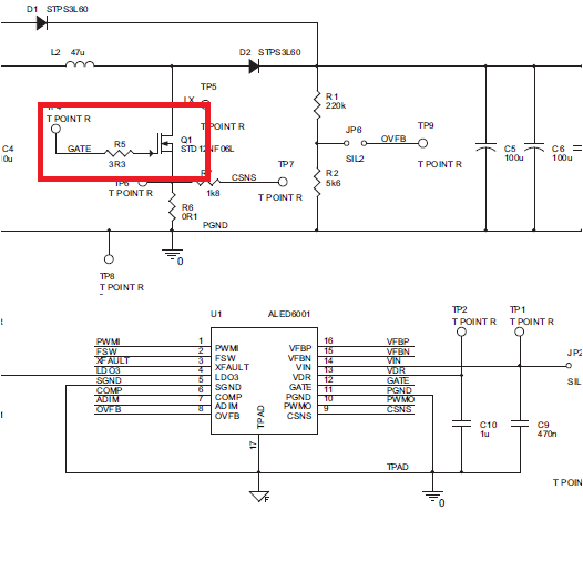
- What's the meaning of pull-up and pull-down in ALED6001's Rgate & Rpwmo setting?
- Is Rgate in pull-up case case in the ALE6001's Demo kit AN4549?
- Is Rpwmo in pull-down case in the ALE6001's Demo kit AN4549?
- Is Rgate in pull-down case case in the ST eDesignSuite?
How to distinguish?
Thank you.
ALED6001 Datasheet


Demokit AN4549
https://www.st.com/resource/en/application_note/dm00123365-singlechannel-boost-led-driver-using-the-aled6001-with-graphic-user-interface-for-quick-evaluation-stmicroelectronics.pdf

ST eDesignSuite
