cancel
Showing results for 
Search instead for 
Did you mean: 

Current measurement and hall effet sensors in STGIB15CH60TS-L

NSemrHomeInit
Senior

Dear ST community Hello,

I am using the STGIB15CH60TS-L for motor control, I have a question about the schematic in ST documentation.

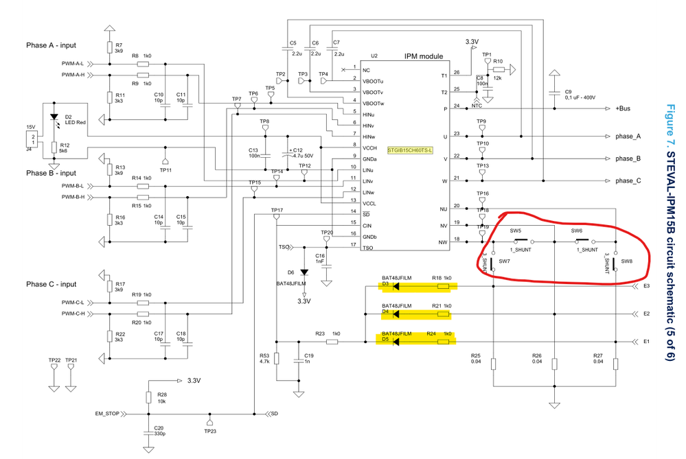
Could you clarify to me please about the switches sw7, sw5, and sw6 used in the low side transistors for current measurement? I'd like also to know the purpose of the Diodes D3, D4, and D5. how we could simulate this using Matlab/Simulink if we use it for hall sensors?

I think this circuit could be used for current measurement and hall effect sensors, but I don't know how to use the switch's configuration.

0693W00000LyaDeQAJ.pngThank you in advance,

S.Tarik

This discussion is locked. Please start a new topic to ask your question.
3 REPLIES 3
Cristiana SCARAMEL
ST Employee

Hello @NSemrHomeInit​,

in the STEVAL-IPM15B user manual UM2014 in Table 7 (page 22) you can find all the jumpers description and possible configuration.

The SW5, SW6, SW7 and SW8 switches are used for shunt resistor selection.

In the Figure 14 and 15 (page 15) is shown how to fill the solder bridge to select single- or three-shunt configuration according your application.

The D3, D4 and D5 diodes are part of the overcurrent protection circuitry.

Concerning the Hall Sensors circuitry you have to refer to Figure 8 of UM2014:

  • SW9 and SW16 set the supply voltage (5 V or 3.3 V),
  • SW10, SW11, SW12 and SW13, SW14, SW15 set the Hall Sensor networks

I hope this post can help you; if so, consider to mark it as best answer by clicking the label "Select as Best".

If you feel a post has answered your question, please click "Accept as Solution"

Hello Cristiana,

Thank you, your feedback has enlightened me a lot about the use of this model, I have one last question about figure 4, SW1/2, and 3. I understand the current is sent to the microcontroller but I don't know why we send the raw voltages E1 E2 and E3 if we chose the first positions?

Thank you for your answer

Regards

S.Tarik

Hello @NSemrHomeInit​,

SW1, SW2, SW4 can select which signals are sent to micro as described in the UM2014 Table 3 (page 16).

In particular, in three-shunt configuration you can choose if sense current is amplified by using the on board operational amplifiers or by the MCU (if equipped with op-amp).

If you feel a post has answered your question, please click "Accept as Solution"