cancel
Showing results for 
Search instead for 
Did you mean: 

STM32WL55CCU design (+22dBm, 868MHz)

blnc__
Associate II

Hello,

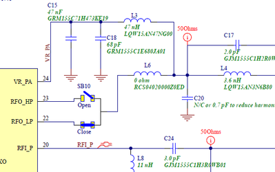
I am currently designing a custom PCB with the STM32WL55CCU (QFN package) targeting +22 dBm in the 868 MHz frequency band.

I have been following the reference design based on the MB1720 board, which is specifically described as being for +22 dBm at 868 MHz. However, I don’t fully understand why, in this high-power configuration, the solder bridge for RFO LP is closed while RFO HP is left open.

Could you please clarify the reason for this choice in the reference design?

Thank you in advance.

blnc___0-1763976226996.png

 

0 REPLIES 0