cancel
Showing results for 
Search instead for 
Did you mean: 

Usage of decoupling capacitor in STM32H503KBU6

bhavan_kumar
Associate II

Hi, 

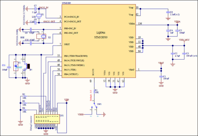
     I am currently using STM32H503KBU6 MCU (32 pins). For my project the space in PCB board is critical. I have placed a LDO, Level translator, voltage supervisor and along with their associated passives in a 10mmx16mm PCB board. Now I still need to place three resistor, which I can't able to place because there is no space. My question is that is it necessary to use a high value decoupling capacitor (4.7uF) for VDD and VDDA? Because if I remove those two 4.7uF capacitor, I will get some space to place the three resistors. Kindly give me your thoughts about this. I have attached schematic images which is available in STM website.

bhavan_kumar_0-1719978260721.png

 

bhavan_kumar_1-1719978267514.png

 

 

Thanks,

Bhavan 

6 REPLIES 6
Andrew Neil
Super User

@bhavan_kumar wrote:

I need to place three 0 ohms resistor for SWD debug interface


Why does that need zero-ohm resistors?

:thinking_face:

A complex system that works is invariably found to have evolved from a simple system that worked.
A complex system designed from scratch never works and cannot be patched up to make it work.

In order to do a SWD debug interface we need to connect the respective pin (PA13, PA14, NRST) to a 0 ohm resistor

But why zero-ohm resistors?

Why not just connect direct to your debug header/testpoints/whatever - especially as you're short of space?!

A complex system that works is invariably found to have evolved from a simple system that worked.
A complex system designed from scratch never works and cannot be patched up to make it work.

Our MCU has been soldered on the PCB. So, we can't able to directly connect the debugger pin to the MCU. In order to connect the debugger pins we need to fan out the respective MCU pins using a 0 ohms resistors.

Ok, but not clear why this is the solution..

You could provide a debug header off board, ie part of the panel that's removed later., post programming

Or as edge castellations. 

Tips, Buy me a coffee, or three.. PayPal Venmo
Up vote any posts that you find helpful, it shows what's working..

@bhavan_kumar wrote:

Our MCU has been soldered on the PCB. So, we can't able to directly connect the debugger pin to the MCU


Sure you can:
AndrewNeil_1-1719998998424.png 

AndrewNeil_2-1719999050465.png

 


@bhavan_kumar wrote:

In order to connect the debugger pins we need to fan out the respective MCU pins using a 0 ohms resistors.


You don't need zero-ohm resistors to do that.

Just place testpoints; eg,

AndrewNeil_0-1719998459136.png

 

Or solder fine wires directly:

 

A complex system that works is invariably found to have evolved from a simple system that worked.
A complex system designed from scratch never works and cannot be patched up to make it work.