cancel
Showing results for 
Search instead for 
Did you mean: 

ReadMemory Uart STM32F4xx

Hithere
Associate

Hello, i am stuck on UART topic and i have an argument with someone.

He states that ReadMemory(0x11) is sent by STM32. Is that really so? Does STM32 at any point sends "0x11" as response? I must be missing something...

1 ACCEPTED SOLUTION

Accepted Solutions
TDK
Super User

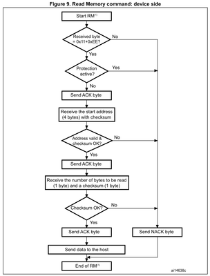
The UART bootloader protocol is given in AN3155.

USART protocol used in the STM32 bootloader - Application note

 

The chip will reply to whatever command it is sent.

In the read memory command, the STM32 does not echo back the command (0x11). It just ACKs (or NACKs)

TDK_0-1765918025176.png

 

If you feel a post has answered your question, please click "Accept as Solution".

View solution in original post

1 REPLY 1
TDK
Super User

The UART bootloader protocol is given in AN3155.

USART protocol used in the STM32 bootloader - Application note

 

The chip will reply to whatever command it is sent.

In the read memory command, the STM32 does not echo back the command (0x11). It just ACKs (or NACKs)

TDK_0-1765918025176.png

 

If you feel a post has answered your question, please click "Accept as Solution".