cancel
Showing results for 
Search instead for 
Did you mean: 

Nucleo64 Power Measurement

Konami
Senior II
Posted on February 26, 2018 at 17:34

I'm measuring the current on JP6 (IDD) and I see 4mA at the lowest when running the Power_Management sample or even holding the MCU in reset. I am powering the board via the USB connector. Is this incorrect?

I've tried using SLEEP_MODE, STANDBY_MODE, and STOP_MODE defined, and they all show around 4mA

Nucleo-F411RE

This discussion is locked. Please start a new topic to ask your question.
1 ACCEPTED SOLUTION

Accepted Solutions
Posted on February 26, 2018 at 18:53

Look at the table 26 (I guess we are talking about Sleep Mode), check the frequency to see if what you see is far from what is expected:

http://www.st.com/content/ccc/resource/technical/document/datasheet/b3/a5/46/3b/b4/e5/4c/85/DM00115249.pdf/files/DM00115249.pdf/jcr:content/translations/en.DM00115249.pdf

 

View solution in original post

14 REPLIES 14
Andrew Neil
Super User
Posted on February 26, 2018 at 17:37

Have you disconnected everything else from the microcontroller - ST-Link, LEDs, Buttons, etc, etc, ... ?

See:

https://community.st.com/0D50X00009XkWhGSAV

- and follow the links ,,,

A complex system that works is invariably found to have evolved from a simple system that worked.
A complex system designed from scratch never works and cannot be patched up to make it work.
Posted on February 26, 2018 at 18:09

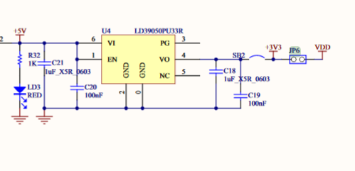
VDD is used only for target MCU.

ST-LINK uses 3.3V directly - VDD is delivered through the JP6. So it seems that the ST-LINK current is not counted into total current consuption.

Button uses pull-up resistor (when pressed 3.3V/4.7k =0.7mA ) and LED ((3.3-1.6)/0.51k = 3.3mA) if enabled adds its current. I believe that the LED is off during the test and the button was not pressed.

Not sure what board you use to see the relevant datasheet data

Posted on February 26, 2018 at 18:14

Bogdan Golab wrote:

ST-LINK current is not counted into total current consumption.

But there will be leakage from the target MCU back through the connections.

A complex system that works is invariably found to have evolved from a simple system that worked.
A complex system designed from scratch never works and cannot be patched up to make it work.
Posted on February 26, 2018 at 18:18

This would be bad design....

Posted on February 26, 2018 at 18:22

0690X00000609pMQAQ.png

3.3V is used for st-link, VDD for target MCU. The current flows from 3.3V toward VDD through JP6, and finally to the target MCU.

Posted on February 26, 2018 at 18:49

I've updated the question with the board (Nucleo-F411RE) You're correct in assuming the LED is off and the button is not pressed. I see 23mA when the application is launched (flashing LED) and 4 after going to sleep. I also see 4 if I hold the reset button

Posted on February 26, 2018 at 18:53

Look at the table 26 (I guess we are talking about Sleep Mode), check the frequency to see if what you see is far from what is expected:

http://www.st.com/content/ccc/resource/technical/document/datasheet/b3/a5/46/3b/b4/e5/4c/85/DM00115249.pdf/files/DM00115249.pdf/jcr:content/translations/en.DM00115249.pdf

 
Posted on February 26, 2018 at 18:55

No I haven't disconnected anything. The user manual for the board indicates that simply measuring IDD should give the STM32 current  consumption. Do I need to remove components? That seems like a really ineffective feature if that's the case.

http://www.st.com/content/ccc/resource/technical/document/user_manual/98/2e/fa/4b/e0/82/43/b7/DM00105823.pdf/files/DM00105823.pdf/jcr:content/translations/en.DM00105823.pdf