cancel
Showing results for 
Search instead for 
Did you mean: 

STM32F103 random reset

JCook.1
Associate

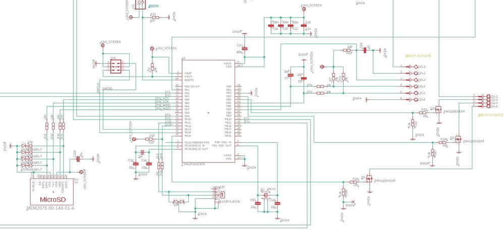
Hello, we have made a 2 layer board for a STM32f103, and apparently it works fine but we get a random resets now and then. When that occurs there is a 1 in the Bit 27 PORRSTF: POR/PDR reset flag and Bit 26 PINRSTF: PIN reset flag of the Control/status register (RCC_CSR). I think it might be some kind of noise on that trace? Attached is a picture of that portion of the PCB and SCH, with the RESET trace highlighted.

Any ideas of what could be the error?0693W000001syI7QAI.jpg0693W000001syICQAY.jpg

This discussion is locked. Please start a new topic to ask your question.
1 REPLY 1
TDK
Super User

All reference designs have NRST bypassed to GND with a 0.1uF capacitor to prevent spurious resets. Yours doesn't have a cap at all. I would suggest adding that to see if it fixes the problem.

If you feel a post has answered your question, please click "Accept as Solution".