cancel
Showing results for 
Search instead for 
Did you mean: 

Series resistor in VSPI pin of EV-VNF1048F

srnath
Associate II

Hello,

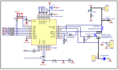
I was wondering why a 1K resistor is connected in series with the VSPI pin of the EV-VNF1048F.

srnath_1-1712308013500.png

The pin has a current consumption of 3mA. So does that make a drop of 3V ?

This discussion is locked. Please start a new topic to ask your question.
1 ACCEPTED SOLUTION

Accepted Solutions
Peter BENSCH
ST Employee

Well spotted, thank you for drawing our attention to this!

It t could be an error in the selection of this resistor R4. However, Ispi only has a maximum value of 3mA and is normally much lower, so that the voltage drop is also significantly smaller.

Please bear in mind that evaluation boards can also contain incorrect dimensioning.

Regards
/Peter

In order to give better visibility on the answered topics, please click on Accept as Solution on the reply which solved your issue or answered your question.

View solution in original post

1 REPLY 1
Peter BENSCH
ST Employee

Well spotted, thank you for drawing our attention to this!

It t could be an error in the selection of this resistor R4. However, Ispi only has a maximum value of 3mA and is normally much lower, so that the voltage drop is also significantly smaller.

Please bear in mind that evaluation boards can also contain incorrect dimensioning.

Regards
/Peter

In order to give better visibility on the answered topics, please click on Accept as Solution on the reply which solved your issue or answered your question.