cancel
Showing results for 
Search instead for 
Did you mean: 

ST KNX 68R Immunity Test Problem

babafingo
Associate II

We are using 2 KNX IC on our project. One of them for communication and some LEDs other one (STKNX) just for driving LEDs not for communication. But of course is directly connected to KNX_BUS line. 

When we applied Surge test , TVS couldn't protect the device.

I found some solutions but of course is effects other part of design.

TVS is 36V bidrectional.

If I choose 100R for 68R connected to pin3 R68 which is transmitter pin, everthing is fine. Passing the test. KNX timing is also good. However, Voltage on VDDHV is lower as excepted, and LEDs are flickering (blinking).

1- How can i juice more power from STKNX? 

2- Is this a big problem when i choose 100R instead of 68R, because we are not using STKNX as communication IC.

Thanks. 

Cvgate 10uF, Cvddhv - 330uF

1 ACCEPTED SOLUTION

Accepted Solutions
Didier HERROUIN
ST Employee

Dear babafingo,

As long as you do not use STKNX for transmission, R68 value can be changed. 

You have opened an OLS case, let's continue discussing your project using this tool. 


In order to give better visibility on the answered topics, please click on 'Accept as Solution' on the reply which solved your issue or answered your question.

View solution in original post

6 REPLIES 6
Didier HERROUIN
ST Employee

Dear babafingo,

Please check the performances of the TVS you have selected..
Indeed, the STKNX evaluation kit has been tested and certified, so you could test it with the original TVS reference (SMAJ40CA). 

It may be useful to better understand your use case (do you use the DCDC ? the linear regulator ? how much current do you need for the LEDs ?). I am surprised that increasing R68 impacts the VDDHV voltage even when you do not transmit.

In parallel, please open a case on st.com (https://www.st.com/content/st_com/en/support/support-home.html#), you ticket should be re-directed to me and I will be able to support you directly. 

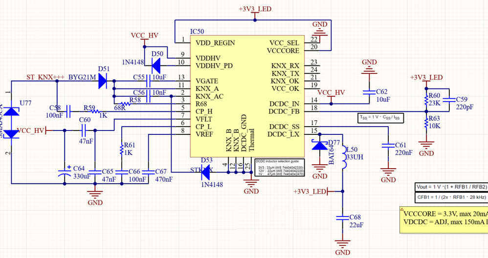
The schematics would be also useful.

 


In order to give better visibility on the answered topics, please click on 'Accept as Solution' on the reply which solved your issue or answered your question.

thanks for quick reply,

As you can see we used u77 TVS for protection, 40V was not enough so i changed with 36V for better protection/performans  which is effect the results. But i couldn't solve the R68 burned down problem and same as STKNX burned results. TVS is good condition after test. 

we are using max. 100mA from DCDC. 

Here is the configuration and Voltage results on some pins. It's while the supply voltage is around 30V, but when we supply ST_KNX+++ (Bus voltage) with 25V, the problem occurs, even if only 4LED is open. Each LED consumes 2mA.

12LED always on (onstate LED condition) , And Additional 12LED (means FULL LED) you can see the difference on Vgate voltage. 

I will open a case also. Thanks again.

 

babafingo_2-1767679294596.png

babafingo_3-1767679332913.png

STKNX.png

Didier HERROUIN
ST Employee

Dear babafingo,

I can see that you have disabled VCCCIRE (connected to VDD_REGIN).. In this case, it should not be connected to +3V3_LED as you did.

The DCDC regulator can provide 150mA at 1V, but its current capability decreases with the voltage. At 3.3V, its current capability will be around 45mA.

Best regards.


In order to give better visibility on the answered topics, please click on 'Accept as Solution' on the reply which solved your issue or answered your question.
babafingo
Associate II

in AN5274 page38 (power conversion table) I found this table. It says linear reg disabled (see figure 4 from datasheet) and system can juice 100mA from 3v3. Am i missing something? Also , this is not my priority problem i can fix this with change the resistors and consuming situation. However, I am waiting an answer for this issue also for future usage. 

babafingo_0-1767761445938.png

babafingo_1-1767761615269.png

 

My first issue was changing the RTX value from 68R to 100R, Is this a big issue for the KNX communication line? I mentioned before I am not using STKNX for communication, just a supply like PMIC for LEDs ? I checked the timing when i touched the button which is drive the related LED, timing is OK for KNX regulations. Even if it doesn't OK, I don't think it will be a problem.

To sum up, power capability is not a big problem for now. 36V TVS is Ok because of KNX bus 30V max. and margin is %20 it is fine. but 100R for RTX might be the real problem for the design and IC's working conditions. What will happen when i change this resistor even if id dont use STKNX for communication.

Hello Didier,
You mentioned before about certification and tests related with STKNX evaluation board, Where can we find this document, specifically the results and application methods (connections/test limits etc)  of surge tests?

Didier HERROUIN
ST Employee

Dear babafingo,

As long as you do not use STKNX for transmission, R68 value can be changed. 

You have opened an OLS case, let's continue discussing your project using this tool. 


In order to give better visibility on the answered topics, please click on 'Accept as Solution' on the reply which solved your issue or answered your question.