cancel
Showing results for 
Search instead for 
Did you mean: 

STM32WLE5CC HSE32 TCXO input

DTomi.1
Senior

Greetings!

I'm designing a board using STM32WLE5CCU6 MCU and decided to use a 32-MHz Clipped Sine Wave TCXO instead of a crystal for the HSE32 clock.

I have a question regarding the additional circuitry between the TCXO and MCU, is an AC coupling capacitor required? Or perhaps a load capacitor (from OSC_IN pin to GND).

The datasheet mentions to add some kind of a capacitor but I'm not sure if it's an AC cap or a load cap - "For TCXO output voltage of 0.8 Vpk-pk, 10 pF can be used."

Also what is the input impedance of the OSC_IN pin?

My TCXO is specified for a input of 10KΩ in parallel with 10 pF, am I supposed to add those externally?

I hope you can help me with these questions.

BR

Domagoj

This discussion is locked. Please start a new topic to ask your question.
1 ACCEPTED SOLUTION

Accepted Solutions
Peter BENSCH
ST Employee

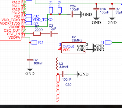
In the RM0453, fig 28 and 29 you will find further hints: typically the TCXO is connected to OSC_IN via a series connection of a capacitor (e.g. 10pF) and a 220 ohms resistor, leaving OSC_OUT unused and open.

Usually, SUBGHZ_HSEINTRIMR is set to 0x00 to set the internal load capacitance to 11.3pF.

Besides this 220 Ohm series resistor, you do not need any other resistor.

Does it answer your question?

Regards

/Peter.

In order to give better visibility on the answered topics, please click on Accept as Solution on the reply which solved your issue or answered your question.

View solution in original post

5 REPLIES 5
Peter BENSCH
ST Employee

In the RM0453, fig 28 and 29 you will find further hints: typically the TCXO is connected to OSC_IN via a series connection of a capacitor (e.g. 10pF) and a 220 ohms resistor, leaving OSC_OUT unused and open.

Usually, SUBGHZ_HSEINTRIMR is set to 0x00 to set the internal load capacitance to 11.3pF.

Besides this 220 Ohm series resistor, you do not need any other resistor.

Does it answer your question?

Regards

/Peter.

In order to give better visibility on the answered topics, please click on Accept as Solution on the reply which solved your issue or answered your question.

Yes, that helped. Thank you!

Hello there! I followed exactly what you mentioned on you board (please see below to see my work ), yet my TCXO doesn't work. There is no DC voltage at the output of the pin 30 or (PB0-VDDTCXO). The rets of the MCU is working fine

 

i have added a screen capture of the .ioc file

 

garamendiazabaleta_0-1701707489900.png

garamendiazabaleta_1-1701707573161.png

 

 

Any suggestions?

 

Thank you very much,

 

GUillermo

What is the Part# of your TCXO ?

Tips, Buy me a coffee, or three.. PayPal Venmo
Up vote any posts that you find helpful, it shows what's working..

Dear Tesla DeLoren,

 

Thank you very much for prompt response! I'm using the KDS Daishinku 1XXD32000MBA. STM support confirmed that this TCXO was acceptable for LoRa. 

 

THank you very much,

 

Guillermo

garamendiazabaleta_0-1701710336230.png