Hi,
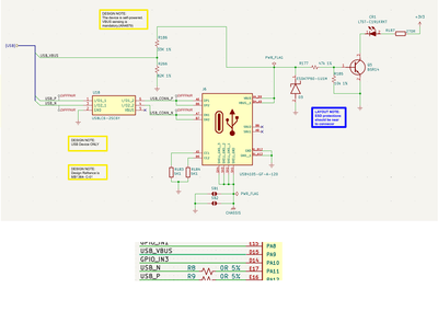
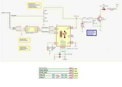
I’m implementing a self-powered USB 2.0 Full-speed device with an STM32H753XI and a USB-C connector.
Could you please confirm that the attached schematic:
Uses STM-recommended resistor values for the VBUS-sense divider on PA9 to prevent MCU damage if the USB is connected while the MCU isn't powered (MCU is self-powered)
Omitting the 22 Ω series resistors on USB_P/USB_N is acceptable for device-only operation.
Provides complete ESD/over-voltage protection for the MCU.
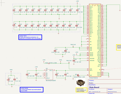
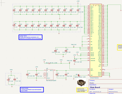
Contains all capacitors / resistors required for reliable enumeration and long-term robustness.
Thanks in advance for your feedback.
Best regards,

