cancel
Showing results for 
Search instead for 
Did you mean: 

tolerance for the decoupling

vasikarans
Associate II

I'm working on hardware design and have some doubts regarding selecting the tolerance value for the decoupling capacitor for stm32l4 series I have read the application note and data sheet I could not find the value for tolerance.

vasikarans_0-1698914895304.png

so how can I find the tolerance value for a particular processor?

 

This discussion is locked. Please start a new topic to ask your question.
1 ACCEPTED SOLUTION

Accepted Solutions
Jaroslav JANOS
ST Employee

Hello @vasikarans,

there is no requirement for the tolerance of decoupling capacitors, only a recommendation for them to be between 10 to 100 nF for each VDD pin (+ bulk capacitor). The exact decoupling capacitance depends on your application - on the number and kind of peripherals involved, way you enable them, load on pins, etc. You need to consider also the temperature range, or DC bias. 

BR,
Jaroslav

To give better visibility on the answered topics, please click on Accept as Solution on the reply which solved your issue or answered your question.

View solution in original post

5 REPLIES 5
Jaroslav JANOS
ST Employee

Hello @vasikarans,

there is no requirement for the tolerance of decoupling capacitors, only a recommendation for them to be between 10 to 100 nF for each VDD pin (+ bulk capacitor). The exact decoupling capacitance depends on your application - on the number and kind of peripherals involved, way you enable them, load on pins, etc. You need to consider also the temperature range, or DC bias. 

BR,
Jaroslav

To give better visibility on the answered topics, please click on Accept as Solution on the reply which solved your issue or answered your question.

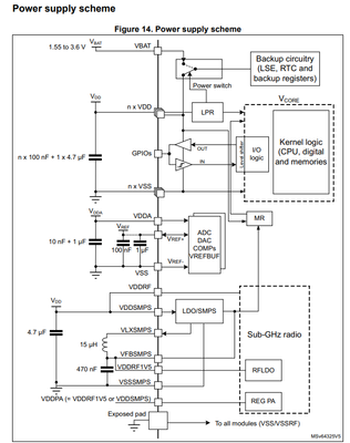
And regarding power rating how to choose the rating for capacitor and inductor in development board schematics they have choose 16 VDC rating for the capacitors how to choose?

 

For the capacitors, there is a general rule of thumb to use at least twice the maximum voltage which can occur in your application. I recommend you to follow the reference schematics.

For the inductor, I am not sure, what you are referring to. In your post you mention some STM32L4, but the image is linked to STM32WLE... Could you be please more specific about the device?

BR,
Jaroslav

To give better visibility on the answered topics, please click on Accept as Solution on the reply which solved your issue or answered your question.

Most of these are judgement calls, perhaps you have some members of the team with an electronics background you can consult with.

The bulk capacitors you tend to want Low-ESR types, if tantalum caps are unsuitable/undesirable your designs, pick ceramics with lower ESR, and close in to the pins they are serving, or the regulator that needs them.

In designs with 1.25 V and 3.3 V the 6.3 V rated capacitors will be well within operational ranges, where you want larger ones are externally facing supply inputs where you have less control, and broader input expectations.

Tips, Buy me a coffee, or three.. PayPal Venmo
Up vote any posts that you find helpful, it shows what's working..
raptorhal2
Lead

For the inductor, pick one rated at approximately 1000 Ohms at the CPU clock frequency.