cancel
Showing results for 
Search instead for 
Did you mean: 

STM32L476VCT6 VREF connection

Alex_7777
Associate

Hello!

In my project I'm using STM32L476VCT6. I don't want to connect external voltage reference, only internal. Could I leave floating pins VREF- and VREF +?  I saw in the datasheet that these pins could be tied internally to Vdda and Vssa correspondingly. 

This discussion is locked. Please start a new topic to ask your question.
1 ACCEPTED SOLUTION

Accepted Solutions
RomainR.
ST Employee

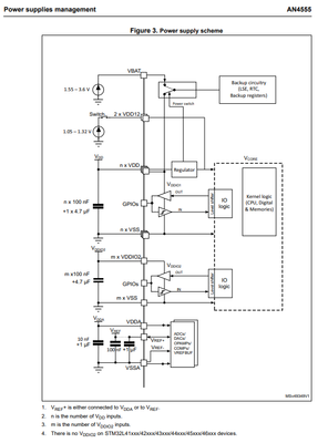
VREF- must be connected to VSSA (to GND as well), as explained in AN4555 Figure 3:

RomainR_0-1694087887757.png

And the reference design for LQFP144.

RomainR_0-1694089200684.png

BR,
Romain,

To give better visibility on the answered topics, please click on Accept as Solution on the reply which solved your issue or answered your question.

View solution in original post

3 REPLIES 3
RomainR.
ST Employee

Hello @Alex_7777 

If you plan to use internal VREFBUF as analog internal reference voltage for ADC or DAC, the VREF+ pin must not be connected to VDDA. Only an external capacitor of 1 μF (typical) must be connected on this pin.
The device you are using expose VREF+ on pin 21 and let you the choice to use external or internal reference.
On smaller package (LQFP64 and below) the VREF+/VREF- are not present, therefore they are connected to VDDA (VREF+) and VSSA (VREF-) internally. You cannot use the internal VREFBUF.
You can refer to the following application note:
https://www.st.com/resource/en/application_note/an4555-getting-started-with-stm32l4-series-and-stm32l4-series-hardware-development-stmicroelectronics.pdf

https://www.st.com/resource/en/application_note/an5690-vrefbuf-peripheral-applications-and-trimming-technique-stmicroelectronics.pdf

Let me know if it helps and answers to your question?

BR
romain

 

To give better visibility on the answered topics, please click on Accept as Solution on the reply which solved your issue or answered your question.

Hello Romain!

could you please let me know should I tie REF- to GND or I can leave this floating for my package (100-LQFP)? 

RomainR.
ST Employee

VREF- must be connected to VSSA (to GND as well), as explained in AN4555 Figure 3:

RomainR_0-1694087887757.png

And the reference design for LQFP144.

RomainR_0-1694089200684.png

BR,
Romain,

To give better visibility on the answered topics, please click on Accept as Solution on the reply which solved your issue or answered your question.