cancel
Showing results for 
Search instead for 
Did you mean: 

STM32H7S7L8H6 SMPS mode

JK1234
Associate III

Hello Team,

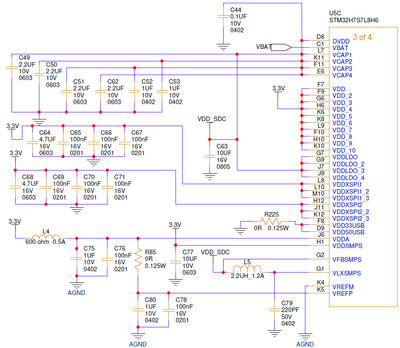
We are developing our new project by using STM32H7S7L8H6. We want to use STM32H7S7L8H6 in SMPS mode. So, refer attached schematic design image with SMPS mode. Request you to please review it and provide your valuable inputs.

Note : In our application we are not used USB.

JK1234_0-1767071996188.png

JK1234_1-1767072030005.pngJK1234_2-1767072054305.png

 

 

Thanks & Regards,

Jignesh Karena

 

2 REPLIES 2
TDK
Super User

VCAP capacitors are a bit off from recommended.

VSS and VSSA should be connected directly. Technically they can be different but you need to ensure they're off by no more than 50 mV which I doubt a 600 Ohm resistor will do.

Tying VREF+ to VDDA which is downstream of VDD by 600 Ohm seems suboptimal. Reference voltage will be bouncing around as current is drawn.

Getting started with STM32H7Rx/7Sx MCUs hardware development - Application note

Datasheet - STM32H7Sxx8 - Arm<Sup>®</Sup> Cortex<Sup>®</Sup>-M7 32-bit 600 MHz MCU, 64 KB flash, 620 KB RAM, Ethernet, 2x USB, 2x FD-CAN, advanced graphics and security, 2x12-bit ADCs

 

If you feel a post has answered your question, please click "Accept as Solution".
JK1234
Associate III

Hello @TDK ,

 

Thanks for the feedback.

Please give your confirmation for below points

1) So, as per my understanding, we must connect VSS directly with VSSA and same for VREFM.

2) So, we need to remove L4 & L6 (600-ohm bead)?

3) We are not using USB. So, what to do with DVDD pin?

 

Thanks & Regards,

Jignesh Karena