cancel
Showing results for 
Search instead for 
Did you mean: 

I can't program the MCU STM32L412KB

Tommaso De Gennaro
Associate III

Hello,

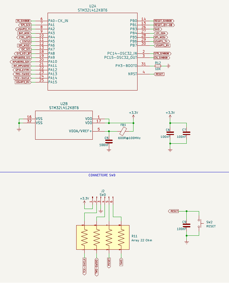
I realized a custom board with a MCU STM32L412KBT6, whose schematic is attached, by using as reference the Nucleo-L412KB schematic.

The problem is that I cannot program the MCU, I am using a STLINK programmer mounted on the Nucleo F401RE (by disconnecting the jumpers on CN4 to disconnect the MCU STM32F401 on the board) and the tool STM32CubeProgrammer.

I also tried to reduce the frequency and change the mode in STM32CubeProgrammer but I obtain always " Error: No STM32 target found!".

The voltage detected in the tool is right (3.3V), the 3.3V is present also on the VDD pins e on the VDDA pin; the reset pin is to 3.3V and the BOOT0 is to 0V.

I tried also to change the MCU with a new but I obtain the same behavior.

At this point I ask you, could the STLINK be unsuitable for programming this low power micro?

Or what could be the problem?

Thanks in advance,

Tommaso


_legacyfs_online_stmicro_images_0693W00000bkbMJQAY.png

This discussion is locked. Please start a new topic to ask your question.
5 REPLIES 5

Check pin numbers and orientation

Check not a -P part

Should be workable with the NUCLEO

Target Not Found generally points to power or connectivity issues.

Tips, Buy me a coffee, or three.. PayPal Venmo
Up vote any posts that you find helpful, it shows what's working..
Tommaso De Gennaro
Associate III

Hi,

thanks for answer me.

The part number is STM32L412KBT6, isn't present a P character.

What does the letter p stand for?

I check the orientation, It is correct.

I don't know what else to check.

The -P variants use SMPS not the LDO and typically have subtle but incompatible pin configurations.

Like this situation https://community.st.com/s/question/0D53W00002GvfTNSAZ/need-nanoedgeai-library-for-stm32l412rbt6-for-my-product

Tips, Buy me a coffee, or three.. PayPal Venmo
Up vote any posts that you find helpful, it shows what's working..
Tommaso De Gennaro
Associate III

Hi, I think I have found the problem.

The resistive array footprint used for the SWD is wrong, so I had to fix some connections on the board.

Thanks for the support.

Tommaso​

Tommaso De Gennaro
Associate III