cancel
Showing results for 
Search instead for 
Did you mean: 

Electric configuration for a 2-stage switch on STM32H743

Lagodolio
Senior

I have a question about the electronic config on my stm32H743 board.

At the moment, I have a digital pin that reads a switch position:

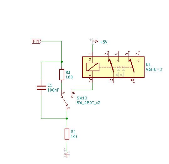
0693W00000AMBRCQA5.pngNow, I'm going to use the NO pin to drive a 5V OMRON Relay (with a led and a diode on the coil terminals) to drive a 12V/24V load. The +5V comes from the main power supply (that supplies the H7 board, too).

The scheme is:

0693W00000AMBSoQAP.jpgWhen the switch is closed the H7 reads switch status, when the switch is open, a load (i.e a 12v led) is switched on.

Is it a sensible scheme or can I damage my H7? Is it better to introduce an (i.e. 10kOhm) resistor between +5v and pin #1 of the OMRON relay?

Thanks and best regards

This discussion is locked. Please start a new topic to ask your question.
1 REPLY 1
Lagodolio
Senior

Due to the R2 resistor, the relay simply cannot operate...

I can bypass the R2, but I don't know if the 160 Ohm resistor is too limited and it causes damages to my pin.

Can someone help me?

Thanks and best regards