cancel
Showing results for 
Search instead for 
Did you mean: 

STNS01PUR LDO no output

Orgo
Associate II

Hello ST,

Im using STNS01 as a power source in two of my different project prototypes. Unfortunately booth are facing the same problem. When the pcb was produced LDO/charger worked as intended. However after many battery and usb disconnection durring fw debugging, the problem suddenly appeared - LDO do have otput only when USB is connected. After USB disconnect LDO voltage falls to zero eventhrough 4.1V charged li battery  remains still connected. 

Voltages to identify the problem closer:

1) connected the battery(AA sized lithium cell), usb cable and measure voltages(all are references against GND, not battery - terminal which is polyswitch protected):

usb  connected- ntc:0.53V SD:0V IN:5.1V SYS:5.08V BAT:4.13V 

2)then I disconnected USB but kept battery connected

usb disconnected batery backup- ntc:0.0V SD:0V IN:0V SYS:0V BAT:4.14V 

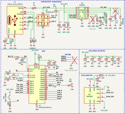
The schematic-power supply part is here: LDO is supplying just low power chips(mcu and sensors). DNP components are soldered manually so they are present.

The schematic suply/mcu/sensor part is here: 

Orgo_0-1767889908174.png

From your datasheet it looks like the internal battery switching mosfets(M3,M4) dont turn on the battery or are damaged(no SYS voltage). 

LDO capacitor: In your datasheet there is stated 1uf in the table 3., Application schematic  above in the same datasheet (table2)recomends 2.2uf cap. Ive added higher value(C17)as well. Might it be causing this problem? There is no range of caps where your LDO is stable writen in the datasheet. However, it looks like its happening before LDO...

So my question is is there a way how to avoid this problem?  What am I doing wrong?

Thank you, best regards Rado.

*I tried to search for similar topics however all topics I found were closed and none of them answered my question

1 ACCEPTED SOLUTION

Accepted Solutions
Peter BENSCH
ST Employee

Welcome @Orgo, to the community!

Thank you for your detailed, well-founded and remarkably comprehensive investigation of the problem.

It does indeed appear that the anti-series connected MOSFETs M3 and M4 are damaged, which could have several causes, e.g. ESD pulses, as MOSFETs are very sensitive to overvoltage. It is conceivable, for example, that such ESD events occurred when connecting or disconnecting the battery. To avoid such events, it is advisable to connect a TVS to IN, SYS and BAT/BATSNS against GND, which you have already done with U2 and D13. However, if we do not know the possible ESD events and their energy levels, we cannot say whether the peak pulse power of the IP4234CZ6 (100W) and the SMF5V0A (200W) is sufficient to protect the STNS01 from those pulses. You must not ignore the differential resistance of the TVS, which can cause voltages to occur in smaller TVS such as these that exceed the maximum rating of the STNS01 (VIN: 10V, SYS: 6.5V, BAT: 5.5V), meaning that the STNS01 must be considered irreparably damaged. Instead of the SMF5V0A, you could take a look at the SMA6J5.0A, for example, which has comparable voltage values but can provide significantly better protection with 600W, which is why it has (must have) a slightly larger package.

As far as the LDO capacitor is concerned, the relevant specifications are purely recommendations and should be understood as minimum requirements. Whether 1µF, 2.2µF or 4.7µF are connected to the LDO pin is secondary and should not be considered the cause of the observed failure. The important thing here is that you use ceramic capacitors.

Hope that helps?

Regards
/Peter

In order to give better visibility on the answered topics, please click on Accept as Solution on the reply which solved your issue or answered your question.

View solution in original post

3 REPLIES 3
Peter BENSCH
ST Employee

Welcome @Orgo, to the community!

Thank you for your detailed, well-founded and remarkably comprehensive investigation of the problem.

It does indeed appear that the anti-series connected MOSFETs M3 and M4 are damaged, which could have several causes, e.g. ESD pulses, as MOSFETs are very sensitive to overvoltage. It is conceivable, for example, that such ESD events occurred when connecting or disconnecting the battery. To avoid such events, it is advisable to connect a TVS to IN, SYS and BAT/BATSNS against GND, which you have already done with U2 and D13. However, if we do not know the possible ESD events and their energy levels, we cannot say whether the peak pulse power of the IP4234CZ6 (100W) and the SMF5V0A (200W) is sufficient to protect the STNS01 from those pulses. You must not ignore the differential resistance of the TVS, which can cause voltages to occur in smaller TVS such as these that exceed the maximum rating of the STNS01 (VIN: 10V, SYS: 6.5V, BAT: 5.5V), meaning that the STNS01 must be considered irreparably damaged. Instead of the SMF5V0A, you could take a look at the SMA6J5.0A, for example, which has comparable voltage values but can provide significantly better protection with 600W, which is why it has (must have) a slightly larger package.

As far as the LDO capacitor is concerned, the relevant specifications are purely recommendations and should be understood as minimum requirements. Whether 1µF, 2.2µF or 4.7µF are connected to the LDO pin is secondary and should not be considered the cause of the observed failure. The important thing here is that you use ceramic capacitors.

Hope that helps?

Regards
/Peter

In order to give better visibility on the answered topics, please click on Accept as Solution on the reply which solved your issue or answered your question.

Thank you Peter for the quick reply.

ESD is something what can happen. However most non-RF chips (or mosfets) nowdays are protected against some basic ESD level and usualy are realible.  Even STNS01 says 2kV human body model....most likely to survive manufacturing process. That makes the chance to get damage by ESD lower (however not impossible).

Capacitors are all 0603 sized ceramics, the track leasing to first 2u2 ldo out cap is 3.2mm long.

I decided to do few more tests  before I'll swap the chip and observed following:

1.)the chip(LDO) is allive when supplied from  lab powersupply connected instead the battery(after usb refresh). Suply was set to 3V/0.1A 

2.)I connected back original li battery (keeppower P1450C2 cell )and problem returned - with USB removal output supply was lost. Battery voltage was 4.12V measured on PCB battery capacitor

3. )I tried to discharge the battery to approx.3.7V, for now just to have lower battery voltage and Chip runs perfectly again. 

That explains why it worked from the beggining - batteries werent fully charged. 

Chip do have overvoltage and overcharge protection, but according to datasheet 4.12V state is not in battery overvoltage yet. And the only place where I was charging that battery is STNS01. So problem now is not solved yet, but I can at least predictably replicate it. Internal mosfets M4,M3 are alive however control logic is switching them off. 

On the bottom picture is STNS01 part PCB layout if needed. Battery is on the bottom. PCB is 4Layered, middle

layers are continuous GND layers.

 

Orgo_0-1768123863192.png

 

Orgo
Associate II

To finish this task,  In my second response I was wrong, It turned out that after few succesfull USB connect/disconnect events problem appeared even on not fully charged battery.

1.)However I observed that chip charge status gpio(chg) is reporting fully charged battery. I tried to restart chip with toggling CEN pin and it helps, output went alive. I repeated that many times with the same result, LDO output was okay. Unfortunately, another problem appeared.

2.)My device should have different behavior when suppled from usb and different when supplied on battery. Now I was able to test them. Unfortunately It still worked as USB supplied. I was able to measure 2V on unconnected usb power line(VCC USB on schematic). I added pulldown resistor 10kOhm but it wont helped. So I set up multimeter to mA reading and shorted unconnected USB supply rail with it. Measured current was 1.68mA-that is a quite big leakage. 

3. @Peter BENSCH in the end I can say you were right with ESD, however damaged is M1 and discharge came via weaker USB protection and usb cable. M3&M4 disconnect is probably a consequence. For this project I have some space so Ill use aditional esd diode on USB voltage rail. However second project is pen sized and there is no place for such a big protection.  Im considering to replace the polyswitch fuse with some high impedance and lossy ferrite bead which should reduce peak current and ESD protection voltage drop . 

Thank you again, Rado