cancel
Showing results for 
Search instead for 
Did you mean: 

STGAP1AS mosfet driver paralleled mosfets active miller clamp.

HGüne.1
Associate

Hello.

How can i use active miller clamp function of STGAP1AS mosfet driver for paralleled mosfets?

This discussion is locked. Please start a new topic to ask your question.
1 ACCEPTED SOLUTION

Accepted Solutions

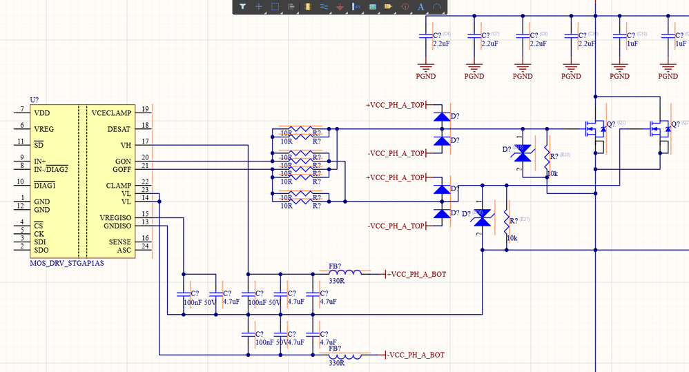
Hello @Hilmi Güney​ ,

I edited my previous post because I forgot the picture :grinning_face_with_sweat:

I suggest to modify the gate resistors connection to reduce the current unbalance (see picture below).

Any variation, not so much of resistance value, but of gate paths (parasitic inductance and resistance of the traces) will affect current balance.

Each gate path trace must be kept as short as possible, moreover a symmetrical length traces are suggested.

With this configuration you can use two different gate resistors for turn and turn off.

0693W000003BKtjQAG.png

If you feel a post has answered your question, please click "Accept as Solution"

View solution in original post

4 REPLIES 4
Cristiana SCARAMEL
ST Employee

Hello @Hilmi Güney​ welcome to the ST Community.

You can use the Miller Clamp function connecting the CLAMP pin to the connection point of the MOSFETs gate (refer to below picture).

The CLAMP pin monitors the voltage at the gate connection when the MOSFET is off.

The internal CLAMP switch is activated when the voltage goes below the voltage threshold VCLAMPth, thus creating a low impedance path between the MOSFETs gate and the VL pin.

0693W000003BJyOQAW.png

If you feel a post has answered your question, please click "Accept as Solution"
HGüne.1
Associate

0693W000003BGihQAG.pngHello @Cristiana SCARAMEL​ 

I am wondering how can i use active miller clamp function 2 paralled mosfets?

Hello @Hilmi Güney​ ,

I edited my previous post because I forgot the picture :grinning_face_with_sweat:

I suggest to modify the gate resistors connection to reduce the current unbalance (see picture below).

Any variation, not so much of resistance value, but of gate paths (parasitic inductance and resistance of the traces) will affect current balance.

Each gate path trace must be kept as short as possible, moreover a symmetrical length traces are suggested.

With this configuration you can use two different gate resistors for turn and turn off.

0693W000003BKtjQAG.png

If you feel a post has answered your question, please click "Accept as Solution"

Hello @Hilmi Güney​,

it is more clear to you how to use the active miller clamp function in your application?

If the answer was helpful, please "Select as Best", thank you.

If you feel a post has answered your question, please click "Accept as Solution"