I'm currently building a level shifter and I'm planning to use two drivers of type VNQ7140AJ on the output side. However, I still have several questions about these drivers
Description of the project:
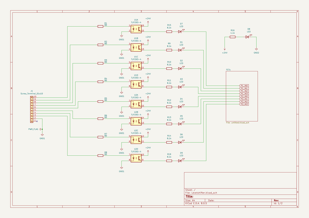
The level shifter will be located in an industrial control cabinet and will convert 3.3V CMOS signals from a RPi to 24V. I'm not 100% sure about the consumers it will need to handle, but It will mostly be mechanical relays, signal lamps and illumination. Usage of PWM signals isn't planned and conversion from 24V to 3.3V isn't supported. Also, I won't use the driver's diagnostic functions.
I'm aware that there is an evaluation board for this driver (https://www.st.com/resource/en/data_brief/ev-vnq7140aj.pdf). However, it seems to be equipped for every case imaginable and probably has way more components than I need.
The following pictures outline my schema.


My Questions:
- Are the VNQ7140AJ drivers on sheet 2 of my schema are correctly wired and sufficiently equipped? Page 6 of the driver's datasheet gives suggestions for the handling of unused pins but they aren't entirely clear to me. The way I read it, MultiSense needs a 1k pulldown to ground and everything else can be left floating without problems (provided you don't use MultiSense).
- Can I drive the inputs like this? I put signal LED's and their resistors in series, which should result in a max. input current of around 2,5mA (using low current LEDs). Will the driver even draw that much? Note that I'm trying to drive the LEDs in series with the inputs to keep the BOM count down. Everything I do to the inputs, I have to do 8 times!
- The schema of this driver's evaluation board can be found on page 2 of it's datasheet. Why does every output line have a capacitor to ground? Doesn't that prolong the signal flanks and isn't that something you want to avoid?
- Are any bypass capacitors recommended for these drivers? The driver's datasheet doesn't mention anything, but I see 100nF in the evaluation board's datasheet.
- (Optional, just an idea) Does anybody have an idea how to employ the MultiSense output -in a simple way- to do basic error checking? A single LED that lights up if there is any error at all would be enough. Sure, I can integrate a microcontroller that regularly queries the driver, but that seems like total overkill for a level shifter. Maybe there is a simple way with a few well selected components...