cancel
Showing results for 
Search instead for 
Did you mean: 

L9663 Configuration

mochensama
Associate

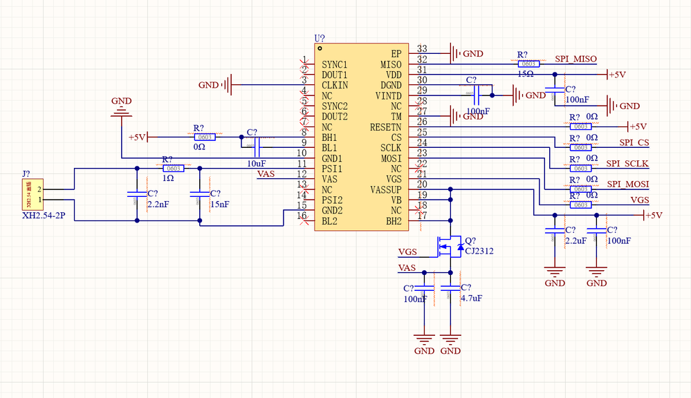
我的 L9663 SPI 无法正常工作,我想通过寄存器读取L9663的设备ID,但接收回来都是0XFFFF。我现在使用的MCU是STM32F103C8T6,以下是我的计划,希望大佬们帮我看一下有没有问题。

9ed9e1351aa588f1d3a73b2a1951397.png

4 REPLIES 4
mƎALLEm
ST Employee

Translation:

My L9663 SPI is not working properly. I want to read the device ID of L9663 through the register, but the received data is 0XFFFF. The MCU I am using now is STM32F103C8T6. The following is my plan. I hope you can help me check if there is any problem.

To give better visibility on the answered topics, please click on "Accept as Solution" on the reply which solved your issue or answered your question.
lowPassFilter
Associate II

@mochensama , Hi, have you solved your problem? I designed the circuit with reference to spec, if you use PSI5-P mode, you shouldn't pull up BH1 of pin8, right? Also are you using 5V for VASSUP? I feel like it's usually with a higher voltage, right?

 

This post has been translated from Chinese to comply with the ST Community guidelines.

DWA_46810
Associate II

Hello, have you solved the problem?

I am a first-year graduate student. I am also encountering this problem now.

*This post has been translated from Chinese to comply with the ST Community guidelines.

 

 

Phoenix666
Associate

可能是VDD电压不对,芯片手册提到spi电压由VDD决定,通常STM32F103的spi电压为3.3V,l9663在VDD供电为5V 的情况下,SPI电平为5V,可能会导致此问题。在第六章的Table 23. Digital I/O的Vout_High可以看的明确证据