cancel
Showing results for 
Search instead for 
Did you mean: 

I CANT RECEİVE ANY MESSAGE FROM A CAN BUS ANALYZER WİTH STM32 BOARD

maZers
Associate III

Hello,

I am using stm32F407VGT board and I am trying to receive data from a can analyzer with stm32 board. I transmit a data to stm32 boards but ı cant receive the messages. I can work on normal mode with two stm32 boards succesfully. The messages are received and transmitted. At the same time, I want to transmit data to can analyzer and I want to observe communication. I attached my main and interrupt source files and I am using USB-CAN analyzerV8 device. The can bps values are the same 500kbps. The modes are same as Normal Mode and I dont define a filter so ı can read every data that ı sent from can analyzer  in live expression on debug screen.

Summarize,

All my purpose, I want to see data that ı sent from can analyzer in my live expression part. I am sending one message fisrtly so there is a one Id.

maZers_1-1707850306830.png

 

 

This discussion is locked. Please start a new topic to ask your question.
32 REPLIES 32

By the way, according to this schematic before I connect analyzer to stm32 board, the stm32 program works well but when I connect the analyzer to stm32 , an unrelated program is broke like button ınterrupt. I guess, there is a problem on my hardware.


From the beginning I suggest you to check this analyzer! It could be an issue from the analyzer. And still having a doubt regarding a possible issue on this HW. As I don't have one to run a test, sorry, I cannot tell you more ..

Also you need to check the bitrate from the analyzer side, are you sure you set the correct bitrate?

To give better visibility on the answered topics, please click on "Accept as Solution" on the reply which solved your issue or answered your question.
maZers
Associate III

Hello guys 

I want thank you all for helping. My problem is solved and I dont know my false :) . I guess this is a bug problem on stm32 cubeıde. I have a few questions about can bus hardware.

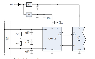
I will use tja1051t/3 as can transciever. Do I have to connect Vıo to 3V ? Is this a essential thing ?.

The second one, I will use common mode choke for EMI . Is it okey 51uH ? or should I use at least 100uH ınductance in every node ?

maZers_0-1709304443358.png

 

Hello,


I will use tja1051t/3 as can transciever. Do I have to connect Vıo to 3V ? Is this a essential thing ?

 

I could answer your first question: indeed you need to connect VIO of the transceiver with the VDD of the MCU to guarantee a good voltage levels between the MCU and the transceiver and exclude the issues related to VIH min when the MCU and the transceiver don't have the same power supply levels. This is why VIO pin is provided on this transceiver's package.

For the second question you may need to contact the transceiver's manufacturer. 

To give better visibility on the answered topics, please click on "Accept as Solution" on the reply which solved your issue or answered your question.