cancel
Showing results for 
Search instead for 
Did you mean: 

LTDC Interface wiring STM32F429I-DISCO.

PKara.1
Associate II

Hi All,

I am trying to work out wiring for my discovery board with an ILI9488 TFT Display (MIPI-DBI 16 bit) and as I was going through Discovery board schematics for reference.

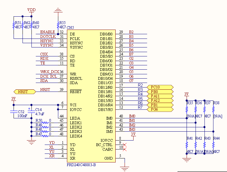
0693W00000AM0kNQAT.png 

I checked the default board configuration in STM32CubeMx but the RGB565 (16) pinouts don't match with the one shown in schematics. For example:

  1. In the RGB data pins only G2 - G7 || R3 to R7 || B3 to B7 are configured. Although these 16 pins matches the number of data pins on my display controller, does the RGB565 defines somewhere as to which bits from RG & B will be missing? (Sry I just cant find RGB565 standard anywhere)
  2. The LCD schematics above has Tearing Effect (TE) pin which isn't mapped in LTDC GPIO. How is this pin configured ?

0693W00000AM0i3QAD.png 

Other then that, my TFT display is missing the HSYNC and VSYNC signals as the ILI9488 is configured in MIPI - DBI (16 bit) mode. Is there a way to configure LTDC without these signals? Below is a pinout for this display .. just need to figure out how to map them to STM32F429 using LTDC driver.

0693W00000AM0urQAD.png 

Regards,

This discussion is locked. Please start a new topic to ask your question.
1 ACCEPTED SOLUTION

Accepted Solutions

Hello

>> here a way to configure LTDC without these signals? the answer is no.

RGB interface, needs the synchronization pulses to form the picture frame.

But you can connect it easily to FMC configured it as PSRAM /LCD.

0693W00000AM1FaQAL.jpg 

View solution in original post

1 REPLY 1

Hello

>> here a way to configure LTDC without these signals? the answer is no.

RGB interface, needs the synchronization pulses to form the picture frame.

But you can connect it easily to FMC configured it as PSRAM /LCD.

0693W00000AM1FaQAL.jpg