cancel
Showing results forΒ 
Search instead forΒ 
Did you mean:Β 

STM32F429IET6 RTC power off/on issue

ALee.13
Associate II

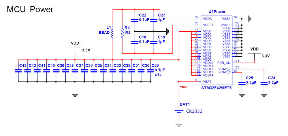
We are suing STM32F429IET6 in our project. The schematics as follow:

0690X000006Cr5bQAC.png

​

  1. if VBAT=2.2~3.6V :backhand_index_pointing_right: :backhand_index_pointing_right: :backhand_index_pointing_right: Power off the VDD and wait 0~180 seconds, then power on again. The RTC always lost(reset to the begin value).
  2. if VBAT=1.6~2.0V :backhand_index_pointing_right: :backhand_index_pointing_right: :backhand_index_pointing_right: Power off the VDD and wait 20~180 seconds, then power on. The RTC work fine.
  3. if VBAT=1.6~2.0V :backhand_index_pointing_right: :backhand_index_pointing_right: :backhand_index_pointing_right: Power off the VDD and wait 2~15 seconds, then power on. Sometime, the RTC lost(reset to the begin value).

RTC lost value when VBAT > 2.2V.

How to resolve the issue? Do you have any recommend?

Best Regards,

Aaron

​

This discussion is locked. Please start a new topic to ask your question.
1 ACCEPTED SOLUTION

Accepted Solutions
ALee.13
Associate II

Hi,

We found the BYPASS_REG is floating.

We connect it to GND can resolve that issue.

Best Regards,

Aaron

View solution in original post

2 REPLIES 2
TFung
Associate

It does not make sense at higher voltage VBAT (within range) cause the RTC to reset to default value.

May be it is something else, like power surge or something ?

ALee.13
Associate II

Hi,

We found the BYPASS_REG is floating.

We connect it to GND can resolve that issue.

Best Regards,

Aaron