cancel
Showing results for 
Search instead for 
Did you mean: 

STM32f070f6p6 USB CDC VCP, HID (Unknown device- descriptor request failed)

VPal.1
Associate

I tried all possible solutions but still not working...need some enlightenment :)

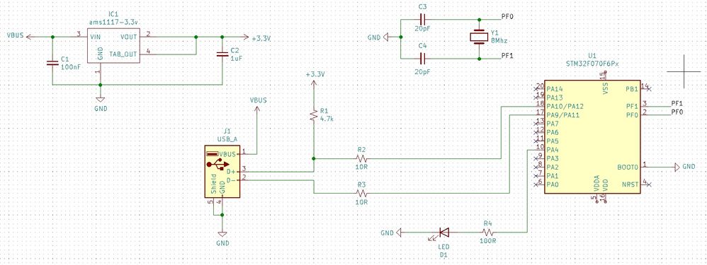
I am using STM32F070F6P6 china made breakout board

0693W000000Tn0SQAS.jpg

and has no on-board USB circuit so I made it on breadboard. please see attached circuit

I am using default STM32CubeIDE inbuilt MX created HAL driver and USB CDC VCP or HID middleware without any changes so not attaching any code.

STM32CubeIDE version 1.3.0

STM32Cube FW_F0 V1.11.0

Error: Unknown USB Device (Device Descriptor Request Failed)

Error Code: 43

Schematic

0693W000000Tn2JQAS.jpg

This discussion is locked. Please start a new topic to ask your question.
1 REPLY 1
Imen.D
ST Employee

Hello @VPal.1​ ,

Follow this FAQ: USB device not recognized, it may help you.

Also try changing CDC_DATA_HS_MAX_PACKET_SIZE in usbd_cdc_if.h (like in this thread),  

#define CDC_DATA_HS_MAX_PACKET_SIZE        64 /* Endpoint IN & OUT Packet size */

Best Regards,

Imen

When your question is answered, please close this topic by clicking "Accept as Solution".
Thanks
Imen