cancel
Showing results for 
Search instead for 
Did you mean: 

VNQ9080 to controll auxiliary lights of my motorcycle

stojank
Associate

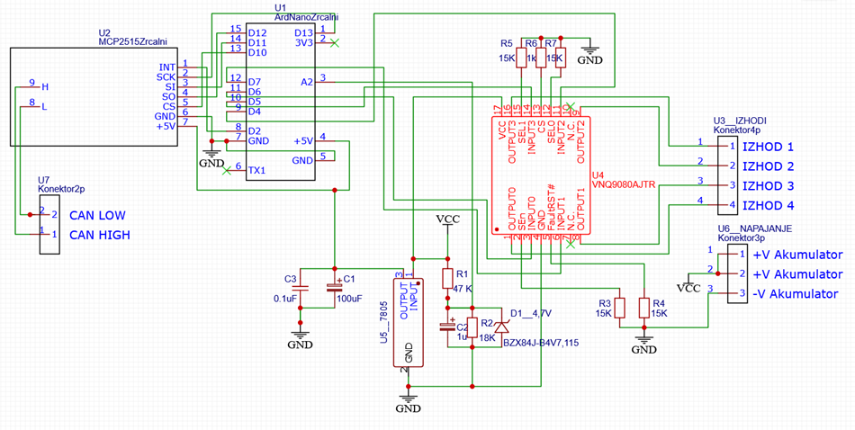
Hi all. I've made a dedicated PCB that should control auxiliary lights of my motorcycle. I use CANBUS information by MCP2515 module and using Arduino Nano digital output pins to directly control input pins of VNQ9080.

I assembled all elements on the PCB and tested the product by improvised wire connections to the connector holes. All worked as expected. I connected a connector ( a lot of curving copper wires to make it possible to install the device in a small plastic box) and installed all in the plastic box. I checked all connector points for eventual shorts with Fluke 179 ohmmeter. Everything looked well and I connected the product to my test wiring as before. What a disaster! My LED lights started blinking,... I found out that output pins delivered only about 3V instead of full battery voltage. I imagined that I have ruined the VNQ by applaying wrong voltage when tested with ohmmeter - Reverse Vcc is specified as 0.3V  

I prepared the second one. Assembled and connected the connector (a lot of work with curving connecting wires and soldering manually). This time no ohmmeter test. I connected the device. All looked well but I finaly find out that one output was broken - there are about 10V all the time with input low.

Do you have any idea what could be the reason for such problems?

Regards, Stojan

1 REPLY 1
Peter BENSCH
ST Employee

Welcome @stojank, to the community!

You asked almost the same question in this thread.

For better readability (not all community users can or want to read DOCX files), I took the trouble to insert the schematics and your layout as images.

Are you sure that the tab of the controller (labelled with a typo 8705 in the layout) is connected to GND, as no via is visible?

A reverse measurement with the ohmmeter does apply a voltage of a few volts to the device, but this is usually current-limited, so that the voltage collapses and should not destroy the device. However, a more accurate statement can only be made if the parameters of your ohmmeter are known. Assuming that the VNQ9080AJ was not soldered on upside down, I would assume that you handled it incorrectly and destroyed it, e.g. by not taking sufficient care with regard to ESD protection.

As for the permanently switched-on output, we can only speculate, as you have not specified exactly which one it is. If it is OUTPUT3, for example, you may have accidentally caused a short between pins 16 and 17.

Regards
/Peter

Nabor SMD elmentov s sliko schem.pngNabor SMD elmentov s sliko PCB.png

 

In order to give better visibility on the answered topics, please click on Accept as Solution on the reply which solved your issue or answered your question.