cancel
Showing results for 
Search instead for 
Did you mean: 

Braking mode with Low-side FETs bias ON with STDRIVE101 in standby.

CDill.2
Associate II

Hi Motor Hardware Guru's,

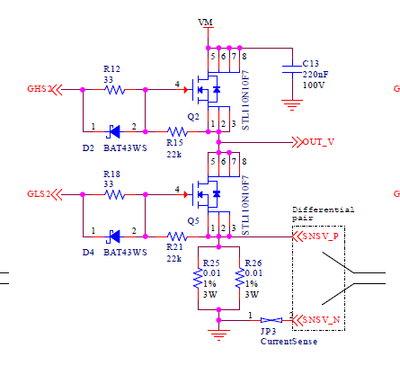
I am contemplating adding a mode that holds the low-side FETs ON when the motor drive is idle (sometimes for months)  Is there a mode whereby GLSx / low side FET outputs can be set to high or high impedance state in standby or unpowered modes?

The 22K resistor (R21) on the EVAL board suggests there's a need to guarantee OFF state when GLSx is high impedance, but can find no reference to such mode in the datasheet.

Have I missed something obvious or can you describe a method to hold on the low side FETs without impacting battery life too much.

 

CDill2_0-1710150557094.png

 

This discussion is locked. Please start a new topic to ask your question.
0 REPLIES 0